Найти в Дзене

Высоконадёжные гибридно плёночные DC/DC преобразователи напряжения повышенной мощности для аппаратуры специального назначения

Гибридно плёночные DC/DC модули электропитания предназначены для компактной аппаратуры специального назначения. Их экономичность обеспечивается применением бескорпусных элементов и микросхем. Крепление элементов на керамической плате посредством электропроводящего клея сохраняет низкое тепловое сопротивление и экономит пространство. Плоская конструкция сборки увеличивает площадь охлаждения, а монтаж на металлический корпус упрощает теплоотвод. Герметизация корпусов шовно‑роликовой сваркой в атмосферной камере повышает надёжность: исключает замыкания внутренних контактов и продлевает срок службы изделия. Компания XMTI (Xi’an Microelectronics Technology Institute), входящая в состав Китайской корпорации аэрокосмической науки и техники (CASC — China Aerospace Science and Technology Corp.), разрабатывает и поставляет гибридно-плёночные DC/DC-преобразователи с выходными мощностями от 5 до 120 Вт для работы в бортовой аппаратуре специального назначения, авиационной и космической техники. Сов

Гибридно плёночные DC/DC модули электропитания предназначены для компактной аппаратуры специального назначения.

Их экономичность обеспечивается применением бескорпусных элементов и микросхем. Крепление элементов на керамической плате посредством электропроводящего клея сохраняет низкое тепловое сопротивление и экономит пространство.

Плоская конструкция сборки увеличивает площадь охлаждения, а монтаж на металлический корпус упрощает теплоотвод.

Герметизация корпусов шовно‑роликовой сваркой в атмосферной камере повышает надёжность: исключает замыкания внутренних контактов и продлевает срок службы изделия.

Компания XMTI (Xi’an Microelectronics Technology Institute), входящая в состав Китайской корпорации аэрокосмической науки и техники (CASC — China Aerospace Science and Technology Corp.), разрабатывает и поставляет гибридно-плёночные DC/DC-преобразователи с выходными мощностями от 5 до 120 Вт для работы в бортовой аппаратуре специального назначения, авиационной и космической техники. Совмещение разработки модулей и комплектующих изделий (транзисторов, микросхем, диодов) на предприятии гарантирует ускорение производства и достижения высокого уровня качества.

Одной из недавних разработок XMTI являются DC/DC-модули электропитания серии LFL с выходными мощностями 100 и 120 Вт для работы в бортовых сетях с диапазоном изменения напряжения от 16 до 40 В (номинальное значение 28 В). Выходные напряжения охватывают наиболее распространённые номиналы 5, 12, 15, 28, ±12, ±15 В. Модули предназначены для эксплуатации при температурах от -55 до +125°C и стабильно функционируют без изменения технических параметров.

-2

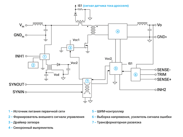
Применяется энергетически эффективная однотактная прямоходовая структура с использованием широтно‑импульсной модуляции, а также с комбинацией обратной связи по напряжению и дополнительной обратной связи по току дросселя. Преобразование осуществляется на рабочей частоте 200–400 кГц. Применение схемы синхронного выпрямителя обеспечивает эффективное управление переключающим транзистором цепи регулирования мощности. Транзисторы MOSFET синхронного выпрямителя индивидуальным образом оптимизированы для применения в качестве синхронного транзистора в целях максимизации КПД. Размещение ШИМ‑контроллера со встроенным прецизионным источником опорного напряжения на вторичной стороне ближе к нагрузке и ключам синхронного выпрямителя позволяет уменьшить длительность фронтов управляющих напряжений на затворах транзисторов выпрямителя, что способствует увеличению КПД. Импульсы ШИМ для управления силовым ключом передаются на первичную сторону через малогабаритный импульсный трансформатор. Этим достигается максимально возможное быстродействие контура регулирования и упрощается задача обеспечения его устойчивости независимо от уровня входного напряжения и тока нагрузки.

В режиме синхронизации частоты внешним сигналом (250–380 кГц) он подаётся на вход ШИМ‑контроллера через развязывающий трансформатор, что исключает помехи от силовых цепей.

Для размагничивания трансформатора используется эффект резонансного переключения: во время запертого состояния силового ключа трансформатор размагничивается через резонансную цепочку, состоящую из индуктивности намагничивания и ёмкости, образованной ёмкостями силового ключа, первичной обмотки и всеми ёмкостями на вторичной стороне. Трансформатор перемагничивается симметрично в двух квадрантах с удвоенным размахом индукции. Подобная структура позволяет исключить размагничивающую обмотку и более эффективно использовать трансформатор для прямой передачи энергии на вторичную часть.

Использование магнитомягкого феррита (с низкими магнитными потерями, высокой индукцией насыщения и температурной стабильностью) позволило создать низкопрофильный трансформатор и плоскую конструкцию корпуса гибридного модуля. Показатель энергетической плотности модулей составляет 3802 Вт/дм³.

Модули серии LFL содержат набор сервисных и защитных функций, необходимых для безопасной эксплуатации. Схема блокировки при пониженных напряжениях на входе выключает модуль при снижении уровня входного напряжения ниже допустимого. Защита по току срабатывает при небольшом сопротивлении нагрузки и коротком замыкании. Выключение внешним сигналом со стороны входа и выхода повышает гибкость применения в системе электропитания, когда требуется подача питания к отдельным функциональным узлам аппаратуры по определённому алгоритму. Функция подстройки выходного напряжения внешним резистором позволяет регулировать выходное напряжение на величину ±10 % от номинального значения. Применение внешней обратной связи компенсирует падение напряжения на соединительных проводах и обеспечивает стабильное напряжение на входных выводах нагрузки. Синхронизация от внешнего генератора либо взаимная синхронизация нескольких модулей позволяет уменьшить пульсации потребляемого тока.

Для снижения уровня кондуктивных помех на входе модулей установлен помехоподавляющий LC‑фильтр. Для дополнительного их ослабления предлагается применять модуль помехоподавляющего фильтра LFE‑102‑CH с коэффициентом ослабления помех 40 дБ на частоте 1 МГц.

Производство модулей осуществляется в соответствии с требованиями национального стандарта GJB2438B-2017 «Основная спецификация для гибридных интегральных схем», которая идентична спецификации MIL-PRF-38534F «Hybrid Microcircuits, General Specification For» (США).

По ключевым характеристикам — электрическим параметрам, габаритам, расположению и назначению выводов — модули серии LFL28 полностью соответствуют моделям DVFL28 производства VPT (США). При этом следует учитывать два существенных различия:

  • в LFL28 отсутствует функция равномерного распределения тока между модулями;
  • рабочая частота DVFL28 находится в диапазоне 425–600 кГц, что выше, чем у модулей XMTI.

С другой стороны, модули LFL28 демонстрируют более высокий КПД — в среднем на 4–5 %, — что обусловлено применением усовершенствованных схемотехнических решений.

Основные технические характеристики DC/DC-преобразователей серии LFL28

-3

Для получения дополнительной информации по продукции XMTI обращайтесь по электронной почте info@prochip.ru

Источник: https://www.prochip.ru/news/vysokonadyezhnye-gibridno-plyenochnye-dc-dc-preobrazovateli-napryazheniy...

Больше интересного – на медиапортале https://www.cta.ru/