Добавить в корзинуПозвонить
Найти в Дзене
PRACTICAL ELECTRONICS

Регулятор оборотов электроинструмента с обратной связью

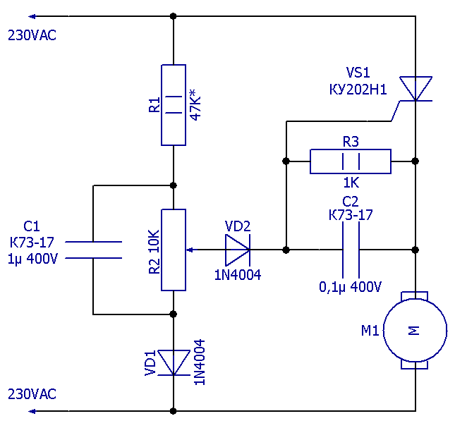
При проводимых работах с использованием электроинструмента (дрель, УШМ и пр.) очень удобно иметь возможность плавно изменять его обороты. Далеко не весь современный электроинструмент оборудован таким регулятором, не говоря уже о более старых моделях. Предлагаемая в публикации схема, поможет усовершенствовать электроинструмент не имеющий регулятора оборотов или заменить вышедшие из строя. Если говорить о методах регулирования, то простое уменьшение питающего напряжения приводит к снижению развиваемой электроинструментом мощности. В предлагаемой схеме используется регулирование с обратной связью по току двигателя, в результате чего при увеличении нагрузки соответственно увеличивается и крутящий момент на валу. RC-цепь R1R2C1 формирует регулируемое опорное напряжение, которое с движка R2 поступает в цепь управляющего электрода тиристора VS1 и компенсирует остаточную противо-ЭДС электродвигателя. Если скорость вращения двигателя падает из-за увеличившейся нагрузки, уменьшается и его проти

При проводимых работах с использованием электроинструмента (дрель, УШМ и пр.) очень удобно иметь возможность плавно изменять его обороты. Далеко не весь современный электроинструмент оборудован таким регулятором, не говоря уже о более старых моделях.

Предлагаемая в публикации схема, поможет усовершенствовать электроинструмент не имеющий регулятора оборотов или заменить вышедшие из строя.

Если говорить о методах регулирования, то простое уменьшение питающего напряжения приводит к снижению развиваемой электроинструментом мощности. В предлагаемой схеме используется регулирование с обратной связью по току двигателя, в результате чего при увеличении нагрузки соответственно увеличивается и крутящий момент на валу.

Схема электрическая принципиальная регулятора оборотов электроинструмента с обратной свя-зью
Схема электрическая принципиальная регулятора оборотов электроинструмента с обратной свя-зью

RC-цепь R1R2C1 формирует регулируемое опорное напряжение, которое с движка R2 поступает в цепь управляющего электрода тиристора VS1 и компенсирует остаточную противо-ЭДС электродвигателя.

Если скорость вращения двигателя падает из-за увеличившейся нагрузки, уменьшается и его противо-ЭДС. Благодаря этому, в очередном полупериоде сетевого напряжения, тиристор, за счет опорного напряжения, открывается раньше. Соответствующее повышение напряжения на электродвигателе приводит к увеличению мощности на валу двигателя. При увеличении оборотов в случае снижения нагрузки описанный процесс происходит наоборот.

Настройка схемы сводится практически к подбору сопротивления R1, чтобы при минимальных оборотах двигатель вращался ровно, без рывков, и, в то же время, обеспечивался полный диапазон изменения оборотов. Возможно, к нижнему по схеме выводу R2 придется подключить небольшой резистор, ограничивающий минимальные обороты двигателя. Если тиристор VS1 будет сильно греться, его нужно установить на теплоотвод.