Добавить в корзинуПозвонить
Найти в Дзене
PRACTICAL ELECTRONICS

Простой ЛБП начинающего радиолюбителя

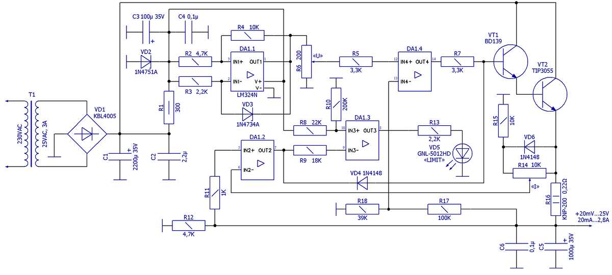
В публикации представлен простой блок питания на бюджетных электронных компонентах, который может использоваться радиолюбителями при проведении ремонтных и наладочных работ. Регулируемое выходное напряжение блока питания лежит в диапазоне от практически от нулевого значения (20 мВ) до 25 В, тоже самое и с плавным регулируемым ограничением выходного тока – 20 мА…2,8 А, что является неотъемлемой частью любого лабораторного источника (ЛБП). Регулировка реализована на 4-канальном операционном усилителе (ОУ) LM324 (DA1). ОУ DA1.1 используется как источник образцового (опорного) напряжения. Усилитель сигнала ошибки построен на ОУ DA1.4, а DA1.2 является измерителем выходного тока. На ОУ DA1.3 построен компаратор, включающий светодиод VD5 («LIMIT»), сигнализирующий о переходе ЛБП в режим ограничения тока. Потенциометром R6 регулируется выходное напряжение, а R14 – порог ограничения тока. Схема рассчитана на работу с сетевым понижающим трансформатором Т1 габаритной мощностью не менее 80 Вт, с

В публикации представлен простой блок питания на бюджетных электронных компонентах, который может использоваться радиолюбителями при проведении ремонтных и наладочных работ. Регулируемое выходное напряжение блока питания лежит в диапазоне от практически от нулевого значения (20 мВ) до 25 В, тоже самое и с плавным регулируемым ограничением выходного тока – 20 мА…2,8 А, что является неотъемлемой частью любого лабораторного источника (ЛБП).

Схема электрическая

Схема электрическая принципиальная простого ЛБП начинающего радиолюбителя
Схема электрическая принципиальная простого ЛБП начинающего радиолюбителя

Регулировка реализована на 4-канальном операционном усилителе (ОУ) LM324 (DA1). ОУ DA1.1 используется как источник образцового (опорного) напряжения. Усилитель сигнала ошибки построен на ОУ DA1.4, а DA1.2 является измерителем выходного тока. На ОУ DA1.3 построен компаратор, включающий светодиод VD5 LIMIT»), сигнализирующий о переходе ЛБП в режим ограничения тока. Потенциометром R6 регулируется выходное напряжение, а R14 – порог ограничения тока.

Схема рассчитана на работу с сетевым понижающим трансформатором Т1 габаритной мощностью не менее 80 Вт, со вторичной обмоткой на 25 В. Для получения двухполярного ЛБП можно собрать две независимые приведённые схемы.

Чертёж односторонней печатной платы из фольгированного стеклотекстолита (для ЛУТ «зеркалить» не нужно) приведен ниже.

Печатная плата для схемы простого ЛБП начинающего радиолюбителя
Печатная плата для схемы простого ЛБП начинающего радиолюбителя