Найти в Дзене
ВК НВК

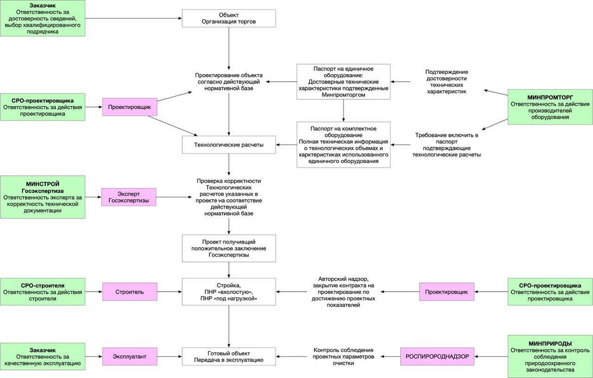
📣 По итогам десятков экспертных обсуждений и совещаний, Комитет Госдумы по экологии, природным ресурсам и охране окружающей среды

 📣 По итогам десятков экспертных обсуждений и совещаний, Комитет Госдумы по экологии, природным ресурсам и охране окружающей среды наконец-то сделал ряд правильных выводов (https://t.me/dnkobylkin/1962), почему был сорван федпроект «Оздоровление Волги» и как в будущем избежать аналогичных проблем: 1⃣ Все очистные сооружения проектируются на достижение показателей ПДК рыбхоз (33 показателя), или НДТ (7 показателей), но по факту нормативную очистку сточных вод достигают единицы очистных сооружений и преимущественно только по показателю НДТ. 2⃣ Комплексные экологические разрешения (КЭР) выдаются на очистные от 20 тысяч кубов. Малые очистные ориентируются на показатели ПДК- рыбхоза, которые они достигнуть не в состоянии из-за технологических особенностей. 3⃣ При проведении Главгосэкспертизы технологические расчёты не всегда проверяются. 4⃣ Проектировщики очистных сооружений по госконтрактам должны сопровождать реализацию всего проекта до выхода на показатели. Тогда не будет бездумных

📣 По итогам десятков экспертных обсуждений и совещаний, Комитет Госдумы по экологии, природным ресурсам и охране окружающей среды наконец-то сделал ряд правильных выводов (https://t.me/dnkobylkin/1962), почему был сорван федпроект «Оздоровление Волги» и как в будущем избежать аналогичных проблем:

1⃣ Все очистные сооружения проектируются на достижение показателей ПДК рыбхоз (33 показателя), или НДТ (7 показателей), но по факту нормативную очистку сточных вод достигают единицы очистных сооружений и преимущественно только по показателю НДТ.

2⃣ Комплексные экологические разрешения (КЭР) выдаются на очистные от 20 тысяч кубов. Малые очистные ориентируются на показатели ПДК- рыбхоза, которые они достигнуть не в состоянии из-за технологических особенностей.

3⃣ При проведении Главгосэкспертизы технологические расчёты не всегда проверяются.

4⃣ Проектировщики очистных сооружений по госконтрактам должны сопровождать реализацию всего проекта до выхода на показатели. Тогда не будет бездумных замен на неподходящее для проекта оборудование или за это будет нести ответственность проектировщик.

5⃣ Требованием для производителей оборудования должно стать указание обязательных расчётов технологических параметров в паспорте оборудования. Тогда эксперты Главгосэкспертизы смогут это проверить.

6⃣ Оборудование, имеющее технические характеристики, должно быть сертифицировано.

7⃣ СРО должны контролировать качество выполнения проектных работ.

⬆ Ну и напоследок Комитет, по итогам всех обсуждений с экспертами, сформировал «идеальную» схему строительства очистных сооружений.