Найти в Дзене

Схема светодиодного мигалки. Последовательная светодиодная мигалка на микросхемах 4017 и таймере 555

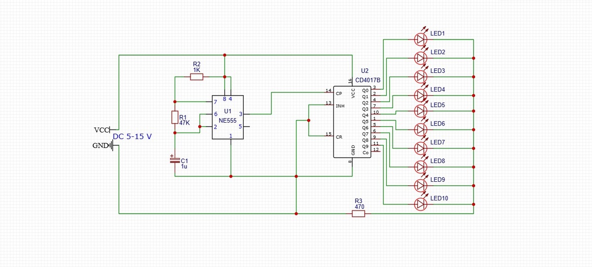
Пошаговое руководство по созданию светодиодной подсветки (или) последовательного мигания светодиодов на макетной плате с использованием таймера 555 + микросхемы 4017 и нескольких других компонентов. Частоту мигания светодиодов можно регулировать с помощью потенциометра вместо резистора 47 кОм. Смотрите видео выше, чтобы получить подробные пошаговые инструкции по сборке этой схемы. В видео также объясняется принцип работы схемы. [Схема светодиодного генератора импульсов приведена в конце статьи] Микросхема таймера 555 CD 4017 IC Светодиодные Фонари x10 Резисторы: 470R, 1K, 47K Конденсатор: 1 мкФ Макетная плата Набор макетных проводов Источник питания: (5–15) В [Примечание: если вы используете эту схему с источником питания 9 В или выше, замените резистор 470R на резистор 1 кОм.] Микросхема таймера 555 настроена на работу в нестабильном режиме. Это означает, что выход таймера 555 постоянно переключается между высоким уровнем (напряжение питания) и низким уровнем (0 В). Другими словами
Оглавление

Пошаговое руководство по созданию светодиодной подсветки (или) последовательного мигания светодиодов на макетной плате с использованием таймера 555 + микросхемы 4017 и нескольких других компонентов. Частоту мигания светодиодов можно регулировать с помощью потенциометра вместо резистора 47 кОм. Смотрите видео выше, чтобы получить подробные пошаговые инструкции по сборке этой схемы. В видео также объясняется принцип работы схемы.

[Схема светодиодного генератора импульсов приведена в конце статьи]

Требуемые компоненты

Микросхема таймера 555

CD 4017 IC

Светодиодные Фонари x10

Резисторы: 470R, 1K, 47K

Конденсатор: 1 мкФ

Макетная плата

Набор макетных проводов

Источник питания: (5–15) В

[Примечание: если вы используете эту схему с источником питания 9 В или выше, замените резистор 470R на резистор 1 кОм.]

Объяснение принципа работы схемы

Микросхема таймера 555 настроена на работу в нестабильном режиме. Это означает, что выход таймера 555 постоянно переключается между высоким уровнем (напряжение питания) и низким уровнем (0 В). Другими словами, если подключить светодиод между выходом таймера 555 и землёй, светодиод будет постоянно мигать.

Этот импульсный выход таймера 555 подключен к тактовому входу микросхемы 4017 (счетчика декад). У нее 10 выходных контактов, и мы подключили к каждому из них светодиод. По умолчанию первый выходной контакт включен/находиться в состоянии высокого уровня, а остальные выключены. Каждый раз, когда тактовый входной контакт микросхемы 4017 фиксирует повышение напряжения (с низкого уровня до высокого), он отключает текущий выход и включает следующий последовательный выход. Эта смена выходов, при которой кажется, что светодиоды сменяют друг друга, продолжается до тех пор, пока не загорится последний светодиод, после чего выход возвращается к первому светодиоду.

В этой схеме светодиодного бегущего огонька мы использовали все 10 выходов микросхемы 4017. Но если вы хотите сделать схему светодиодного бегущего огонька с меньшим количеством светодиодов, вы можете сделать то же самое, подключив светодиоды, начиная с Q0. Допустим, вы хотите собрать эту схему с четырьмя светодиодами. Вам нужно подключить по одному светодиоду к каждому из Q0, Q1, Q2, Q3 и оставить остальные свободными.

Принципиальная схема

Схема
Схема


Если у вас есть вопросы или предложения, не стесняйтесь оставлять их в комментариях к этой статье.

Схема не сложная и собрать ее сможет любой желающий при желании. До новых встреч.