Найти в Дзене

Пастухи, Ставшие Патриархами (18)

2. Исаак. Преемник, принявший верное решение Эпизод №2.1. Рождение Исаака Сарра родила сына Аврааму, когда ему было уже 100 лет, а ей – 90 (Бытие 17:17, 21:5). Авраам дал новорожденному имя Исаак (Бытие 21:3), как и сказал ранее Господь (Бытие 17:19): «19 Бог сказал:
- Именно твоя жена Сарра родит тебе сына, и ты назовешь его Исаак. Я заключу Мой завет с ним как вечный завет для его потомков после него» Когда Исааку исполнилось 8 дней, Авраам обрезал его (Бытие 21:4). Отметим, что Сарра была бесплодна и только содействие Господа, выраженное Им в неоднократных обещаниях, что она станет матерью, изменило ситуацию (Бытие 21:1,2) (рис. 2.01.1): «1 Господь, как Он и сказал, был милостив к Сарре и выполнил Свое обещание: 2 Сарра забеременела и родила Аврааму сына, когда тот уже состарился, в то самое время, как обещал ему Бог» Эпизод №2.2. Исаак и испытание Авраама Господом Господь повелел Аврааму принести своего сына Исаака в жертву всесожжения (Бытие 22:2). На следующей же день Авраам нап

2. Исаак. Преемник, принявший верное решение

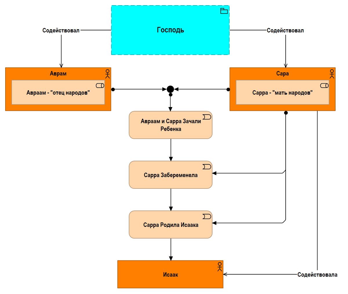
Эпизод №2.1. Рождение Исаака

Сарра родила сына Аврааму, когда ему было уже 100 лет, а ей – 90 (Бытие 17:17, 21:5).

Авраам дал новорожденному имя Исаак (Бытие 21:3), как и сказал ранее Господь (Бытие 17:19):

«19 Бог сказал:
- Именно твоя жена Сарра родит тебе сына, и ты назовешь его Исаак. Я заключу Мой завет с ним как вечный завет для его потомков после него»

Когда Исааку исполнилось 8 дней, Авраам обрезал его (Бытие 21:4).

Отметим, что Сарра была бесплодна и только содействие Господа, выраженное Им в неоднократных обещаниях, что она станет матерью, изменило ситуацию (Бытие 21:1,2) (рис. 2.01.1):

«1 Господь, как Он и сказал, был милостив к Сарре и выполнил Свое обещание:

2 Сарра забеременела и родила Аврааму сына, когда тот уже состарился, в то самое время, как обещал ему Бог»

Рис. 2.01.1. Содействие Господа в рождении Исаака
Рис. 2.01.1. Содействие Господа в рождении Исаака

Эпизод №2.2. Исаак и испытание Авраама Господом

Господь повелел Аврааму принести своего сына Исаака в жертву всесожжения (Бытие 22:2). На следующей же день Авраам направился вместе с Исааком к тому месту, о котором сказал Господь (Бытие 22:3).

Увидев издали это место, Авраам «взял дрова для всесожжения и положил их на спину Исааку, а сам понес огонь и нож» (Бытие 22:4-6).

Исаак спросил у отца (Бытие 22:7):

«- Отец!
- Да, мой сын? - ответил Авраам.
- У нас есть огонь и дрова, - сказал Исаак, - но где же ягненок для всесожжения?».

Авраам ответил (Бытие 22:8):
«- Бог Сам усмотрит ягненка для всесожжения, сын мой.
И они вдвоем пошли дальше».

Добравшись до указанного места, Авраам «построил там жертвенник и сложил на нем дрова, связал своего сына Исаака и положил его на жертвенник поверх дров» (Бытие 22:9).

Далее Авраам «протянул руку и взял нож, чтобы заколоть сына» (Бытие 22:10).

И в этот момент Ангел Господень остановил Авраама, позвав его: «Авраам! Авраам!» (Бытие 22:11).

Затем Авраам услышал Господа (Бытие 22:12,13):

«12 - Не поднимай руки на мальчика, - сказал Он, - не делай с ним ничего. Теперь Я знаю, что ты боишься Бога, потому что ты не пожалел для Меня сына, своего единственного сына.

13 Авраам поднял взгляд и увидел барана, который запутался рогами в зарослях. Он пошел, взял барана и принес его в жертву всесожжения вместо сына».

Отметим, что на момент испытания Исаак не был маленьким ребенком: он сам поднимал дрова на гору, где Авраам сооружал жертвенник, и он уже знал, как приносится жертва всесожжения.

Что думал и что чувствовал Исаак, когда отец связал его и положил на жертвенник поверх дров и когда Исаак увидел руку отца с ножом, занесенную для удара?

Можно предположить, что испытание Авраама Господом не прошло для Исаака бесследно. Случившееся стало сильнейшим потрясением: Исаак увидел, что отец был готов заколоть его вместо ягненка.

Потрясение наложилось на переживания, связанные со смертью матери.

Глубокая душевная травма изменила поведение Исаака: он стал жить отдельно в Негеве, возле Беэр-лахай-рои (Бытие 24:62, 25:11) (рис. 2.02.1):

Рис. 2.02.1. Воздействие испытания Авраама на Исаака
Рис. 2.02.1. Воздействие испытания Авраама на Исаака

(продолжение следует)

Пред

След

© Рубенчик А.В. 2025