Добавить в корзинуПозвонить
Найти в Дзене

Подключения линзованных птф со шторкой дальнего света

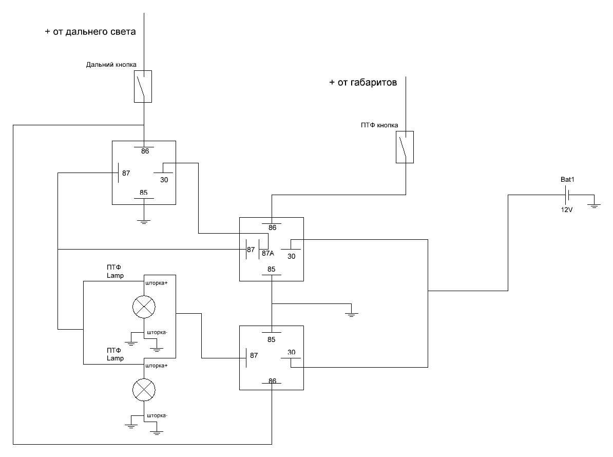
Доброго дня! Речь пойдет про подключение линзованных ПТФ с функцией дальнего света, которая реализована поднятием шторки. Сейчас на маркетплейсах полно разновидностей таких ПТФ и за разную стоимость. Дальний свет в данных ПТФ реализован поднятием шторки при подаче питания на соленоид, в зависимости от производителя может на питание соленоида выходит один или два провода. После приобретения необходимо было реализовать схему подключение ПТФ, чтобы режим дальнего света включался независимо от того включены ПТФ или нет. Если просто подключить шторку к дальнему свету, то шторка будет подниматься всегда, а хотелось чтобы при этом загорались ПТФ. Сделал такую схему на трех реле: Управляющие провода берем от габаритов для включения ПТФ, и дальнего света для управление шторкой и включения ПТФ совместно. Два четырехконтактных реле включают птф и активирую шторку при выключенных птф при включении дальнего света, для удобства выведена отдельная кнопка, чтобы можно этот режим выключить. При включе

Доброго дня! Речь пойдет про подключение линзованных ПТФ с функцией дальнего света, которая реализована поднятием шторки. Сейчас на маркетплейсах полно разновидностей таких ПТФ и за разную стоимость.

Пример вида ПТФ.
Пример вида ПТФ.

Дальний свет в данных ПТФ реализован поднятием шторки при подаче питания на соленоид, в зависимости от производителя может на питание соленоида выходит один или два провода. После приобретения необходимо было реализовать схему подключение ПТФ, чтобы режим дальнего света включался независимо от того включены ПТФ или нет. Если просто подключить шторку к дальнему свету, то шторка будет подниматься всегда, а хотелось чтобы при этом загорались ПТФ. Сделал такую схему на трех реле:

Схема подключения ПТФ с функцией дальнего света (шторка)
Схема подключения ПТФ с функцией дальнего света (шторка)

Управляющие провода берем от габаритов для включения ПТФ, и дальнего света для управление шторкой и включения ПТФ совместно. Два четырехконтактных реле включают птф и активирую шторку при выключенных птф при включении дальнего света, для удобства выведена отдельная кнопка, чтобы можно этот режим выключить. При включенных ПТФ питание подается с пятиконтактного реле, управление шторкой происходит только четырехконтактным реле, на втором четырехконтактном реле питание при включенных ПТФ будет отсутствовать. Возможно схема не совсем рациональна, но задача была добиться нужных режимов работы ПТФ совместно с дальним светом. Схема собрана установлена и протестирована на авто, нареканий в работе не замечено.