Добавить в корзинуПозвонить
Найти в Дзене
Сергей

Сравнение схем апериодических ВЧ усилителей. Часть 3-5

Часть 3-5. Схемы с компенсацией емкости Сбк. Пяти- и более транзисторные схемы Смотри также: Часть 1 Сравнение схем апериодических ВЧ усилителей
Часть 2 Моделирование в симуляторе схем рассмотренных в Части 1
Часть 2-1 Еще схемы
Часть 3-2 Схемы с компенсацией емкости Сбк. Двух-транзисторные схемы
Часть 3-3 Схемы с компенсацией емкости Сбк. Трех-транзисторные схемы
Часть 3-4 Схемы с компенсацией емкости Сбк. Четырех-транзисторные схемы
Часть 4. Схемы на усилителях тока. Напоминаю, рассматриваются схемы из книги:
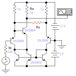
Прокопенко Н.Н. "Схемотехника широкополосных усилителей". 2005г. Схема рис. 2.29 б 2N3904-2N3906___К=306___Fв=16 МГц___(R=1)
2N3904-2N3906___К=280___Fв=17 МГц___(R=2)
2N3904-2N3906___К=280___Fв=10 МГц___(R=2)___реально собрано
2N3904-2N3906___К=137___Fв=17 МГц___(R=2)___реально собрано без компенсации
2N3904-2N3904___К=220___Fв=22 МГц___(R=5)
2N3904-2N3906___К=162___Fв=29 МГц___(R=10)
2N3904-2N3906___К=57____Fв=12 МГц___(R=10)__реально собрано
2N3904-2N3906___К=94____Fв=

Часть 3-5. Схемы с компенсацией емкости Сбк. Пяти- и более транзисторные схемы

Смотри также:

Часть 1 Сравнение схем апериодических ВЧ усилителей
Часть 2 Моделирование в симуляторе схем рассмотренных в Части 1
Часть 2-1 Еще схемы
Часть 3-2 Схемы с компенсацией емкости Сбк. Двух-транзисторные схемы
Часть 3-3 Схемы с компенсацией емкости Сбк. Трех-транзисторные схемы
Часть 3-4 Схемы с компенсацией емкости Сбк. Четырех-транзисторные схемы
Часть 4. Схемы на усилителях тока.

Напоминаю, рассматриваются схемы из книги:
Прокопенко Н.Н. "Схемотехника широкополосных усилителей". 2005г.

Схема рис. 2.29 б

-2

2N3904-2N3906___К=306___Fв=16 МГц___(R=1)
2N3904-2N3906___К=280___Fв=17 МГц___(R=2)
2N3904-2N3906___К=280___Fв=10 МГц___(R=2)___
реально собрано
2N3904-2N3906___К=137___Fв=17 МГц___(R=2)___реально собрано без компенсации
2N3904-2N3904___К=220___Fв=22 МГц___(R=5)
2N3904-2N3906___К=162___Fв=29 МГц___(R=10)
2N3904-2N3906___К=57____Fв=12 МГц___(R=10)__
реально собрано
2N3904-2N3906___К=94____Fв=42 МГц___(R=24)
2N3904-2N3906 __К=100___Fв=31 МГц___(R=20)__
реально собрано
2N3904-2N3906___К=50____Fв=43 МГц___(R=50)__реально собрано
2N3904-2N3906___К=53____Fв=57 МГц___(R=50)

КТ315-КТ361______К=187___Fв=9 МГц____(R=2)____
реально собрано
КТ315-КТ361______К=113___Fв=14 МГц___(R=10)___реально собрано
КТ315-КТ361______К=83____Fв=17 МГц___(R=20)___реально собрано

Ширина АЧХ довольно посредственная, далекая от максимальной, и это несмотря на большое количество используемых транзисторов. Кроме этого, схема предназначена для микросхемного исполнения, для нее требуется только два резистора, да и они внешние – нагрузка Rн и резистор обратной связи Rэ, токи и режим в такой схеме устанавливаются с помощью источников тока и токовых зеркал. Наилучшая линейность АЧХ для этой схемы симулятор показал при Rэ=10 ом.

В реально собранной схеме требуется точная установка режима и балансировка напряжения смещения входного каскада, либо подбор транзисторов.

Отключение "компенсации" в реально собранной схеме резко уменьшает (!!!) усиление, и увеличивает ширину АЧХ, т.е. нет никакой "компенсации", а есть ПОС через токовое зеркало с коэффициентом усиления тока =2. Цепь компенсации емкости Сбк должна действовать только на высоких частотах, а на низких она не может влиять, она влияет только на крутизну фронта импульсов, но не на амплитуду. Здесь же как раз прямо противоположная ситуация – цепь "компенсации" действует на всех частотах, и на низких, и на высоких.

------------------------------------------------------------------

Схема рис. 4.24

-3
-4

2N3904___К=65___Fв=48 МГц
2N3904___К=67___Fв=78 МГц___(Ri=10)

КТ306____К=34 __Fв=50+ МГц__
реально собрано

КТ315____К=34___Fв=28 МГц___
реально собрано

Ширина АЧХ довольно средняя (и это в симуляторе) при большом количестве транзисторов (аж 8 штук!). Для расширения АЧХ внутреннее сопротивление источника сигнала должно быть низким. В схеме сложно регулировать коэффициент усиления, для этого надо менять несколько номиналов и корректировать АЧХ.
Реальная схема показала очень скромный коэффициент усиления, это при 8 транзисторах! Схема весьма склона к самовозбуждению. Режим схемы может быть неустойчив, может наблюдаться эффект триггера Шмидта при регулировке рабочей точки.

--------------------------------------------------------------------------------

Схема рис. 4.25

-5
-6

2N3904-2N3906___К=80___Fв=135 МГц___(Ri=5)
2N3904-2N3906___К=78___Fв=66 МГц
2N3904-2N3906___К=57___Fв=26 МГц__
реально собрано

КТ315-КТ361______К=42___Fв=17 МГц___
реально собрано

Для получения широкой полосы АЧХ необходим источник сигнала с низким внутренним сопротивлением.
В схеме сложно менять коэффициент усиления, для этого надо менять сразу несколько резисторов и корректировать АЧХ.
Реально собранная схема склона к самовозбуждению, поэтому требует точного подбора уровня положительной обратной связи и режима по постоянному току, чтобы обратная связь была достаточна, но не чрезмерна, и не было выброса на АЧХ. Схема капризная в установке рабочей точки.

-----------------------------------------------------------------------

Схема рис. 4.47

-7

-8

2N3904-2N3906___К=72___Fв=46 МГц___(Rэ=2 )
2N3904-2N3906___К=76___Fв=110 МГц__(Rэ=2 ) Ri=10
2N3904-2N3906___К=61___Fв=54 МГц___(Rэ=5 )
2N3904-2N3906___К=50___Fв=64 МГц___(Rэ=10 )
2N3904-2N3906___К=51___Fв=20 МГц___(Rэ=10 )___
реально собрано
2N3904-2N3906___К=36___Fв=80 МГц___(Rэ=24 )
2N3904-2N3906___К=37___Fв=146 МГц__(Rэ=24 ) Ri=10

КТ315-КТ361______К=63___Fв=12 МГц____(Rэ=2 )____
реально собрано
КТ315-КТ361______К=40___Fв=12 МГц____(Rэ=10 )___реально собрано

Ширина АЧХ весьма неплохая (в симуляторе), но не лучшая. Сама схема слишком громоздкая и сложна в настройке. Схема требует низкоомного источника сигнала для получения широкой полосы АЧХ. При глубокой ООС есть неравномерность АЧХ вблизи верхней границы (в симуляторе). Хорошая линейность АЧХ наблюдается только в диапазоне Rэ=2-10 Ом.
Реально собранная схема весьма склонна к самовозбуждению при том что имеет малое усиление. Схема требует подбора транзисторов в парах и весьма капризна в установке рабочей точки. Схема в книге названа "Широкополосный дифференциальный усилитель", однако о какой либо особой широкополосности здесь говорить не приходится, только в симуляторе.

---------------------------------------------------------------------------------

Схема рис. 4.80

-9
-10

2N3904-2N3906___К=66___Fв=50* МГц
2N3904-2N3906___К=53___Fв=29 МГц___
реально собрано
2N3904-2N3906___К=68___Fв=97* МГц (Ri=10)

КТ315-КТ361______К=16___Fв=25 МГц___
реально собрано

Умеренно широкая полоса АЧХ (для симулятора). Схема имеет значительную неравномерность АЧХ. Сложно регулировать коэффициент усиления. Сильное влияние на АЧХ внутреннего сопротивления источника сигнала.
Для реально собранной схемы – очень малое усиление (на 5-ти транзисторах!) при довольно скромной полосе АЧХ. Схема имеет совершенно проигрышные параметры. Например, 3-х транзисторные схемы 3, 4, 8+ (см. Часть 1 и 2) без всяких "компенсаций" имеют гораздо лучшие характеристики по усилению и полосе АЧХ.
------------------------------------------------
Реально собранные схемы, сравнение:

-11

Вывод:
Все эти схемы сложны и капризны в настройке, и при этом большинство из них не показали той широкополосности которая заявлена в упомянутых выше книгах. Даже те немногие реально собранные схемы которые показали АЧХ хотя бы немного шире чем обычные схемы, даже они капризны в настройке, требуют подбора транзисторов, порой неустойчивы и имеют малое усиление. Расширения полосы АЧХ в разы по сравнению с обычными схемами не наблюдается. Обычные схемы с ООС при меньшем количестве транзисторов показывают ту же ширину АЧХ.