Добавить в корзинуПозвонить
Найти в Дзене
УЧИМСЯ САМИ

Частотомер "Чиэри" - 9. Входные усилители.

Сегодня мы разберем схемы входных усилителей, а также окончательно разберемся с тем, как работать с таким довольно мощным прибором. Несмотря на кажущуюся простоту, к этим узлам предъявляются серьезные требования. Усилитель должен иметь неплохую чувствительность, работать на частотах от десятков (а лучше единиц) герц до многих десятков мегагерц. Отдельный вопрос - входное сопротивление. Хорошо бы, чтобы оно было побольше и прибор не нагружал измеряемую цепь, меняя ее характеристики. Но с другой стороны, высокое входное сопротивление делает усилитель чувствительным к наводкам и режет быстродействие - на высоких частотах паразитные емкости не успевают перезаряжаться. Так что не исключено, что читатели впоследствии модернизируют прибор, найдя или самостоятельно разработав такой узел с более высокими характеристиками, чем предлагаемый здесь. Все же автор, не прибегая к особым схемотехническим изыскам, сделал на скорую руку вот что, работающее вполне удовлетворительно до частот не менее 40 М

Сегодня мы разберем схемы входных усилителей, а также окончательно разберемся с тем, как работать с таким довольно мощным прибором.

Несмотря на кажущуюся простоту, к этим узлам предъявляются серьезные требования. Усилитель должен иметь неплохую чувствительность, работать на частотах от десятков (а лучше единиц) герц до многих десятков мегагерц. Отдельный вопрос - входное сопротивление. Хорошо бы, чтобы оно было побольше и прибор не нагружал измеряемую цепь, меняя ее характеристики. Но с другой стороны, высокое входное сопротивление делает усилитель чувствительным к наводкам и режет быстродействие - на высоких частотах паразитные емкости не успевают перезаряжаться. Так что не исключено, что читатели впоследствии модернизируют прибор, найдя или самостоятельно разработав такой узел с более высокими характеристиками, чем предлагаемый здесь.

Все же автор, не прибегая к особым схемотехническим изыскам, сделал на скорую руку вот что, работающее вполне удовлетворительно до частот не менее 40 МГц.

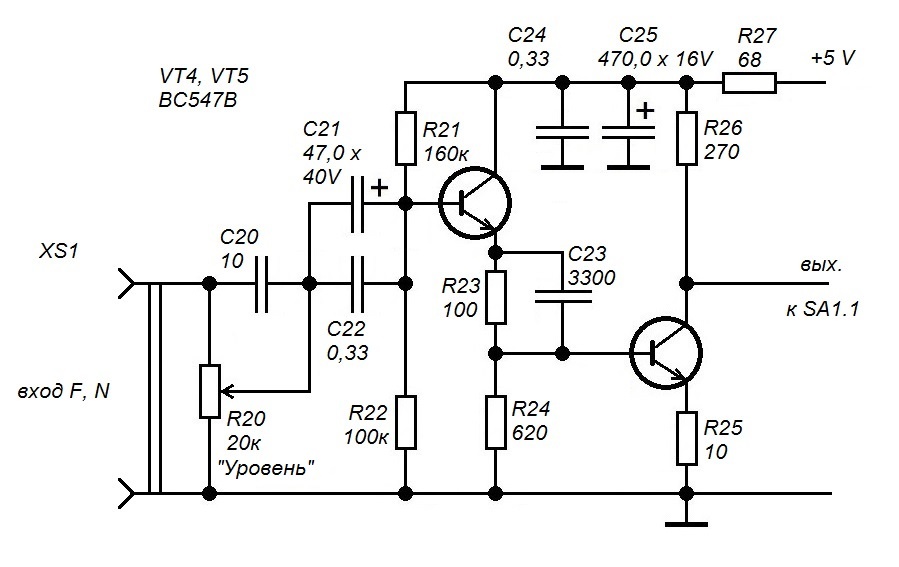
Входной усилитель измерения частоты и счета импульсов.
Входной усилитель измерения частоты и счета импульсов.

Это комбинация эмиттерного повторителя (усилителя с общим коллектором), обеспечивающего неплохое входное сопротивление, и обычного усилителя с общим эмиттером, увеличивающего чувствительность по напряжению. Керамические конденсаторы малой емкости С20 и С22 уменьшают завал усиления на самых высоких частотах. Резистор R25 небольшого сопротивления вносит отрицательную обратную связь, стабилизирующую усиление и режим усилителя.

Читатели, конечно, заметили, что и входной разделительный конденсатор, и блокировочный конденсатор фильтра, защищающего усилитель от помех по питанию, составлены из электролитического конденсатора большой емкости и керамического конденсатора, обеспечивающего работу на высоких частотах, с которыми "электролиты" плохо справляются. До недавнего времени для автора это было чисто теоретическое знание. И только в ходе работы над этим прибором я впервые увидел это явление на практике. Так что сейчас я могу сказать с полной определенностью - на частотах в несколько сотен килогерц у электролитов начинаются заметные проблемы. Если вы найдете не слишком громоздкий керамический конденсатор большой емкости во много микрофарад, то следует им заменить и С21.

Регулировка уровня входного сигнала очень важна. При неудачной установке уровня сигнала частотомер может занижать показания, пропуская часть импульсов, или завышать их, добавляя к измеряемому сигналу еще часть шумов и помех. А при большом занижении или завышении уровня вообще перестает считать. Так что то, что прибор отображает еще и сам процесс отсчета, не только упрощает схему, но и позволяет убедиться, что отсчет идет устойчиво. Признак хорошей установки уровня входного сигнала - то, что при ее регулировке вверх-вниз в некоторых пределах показания прибора практически не меняются.

С усилителями измерителя времени дело обстоит проще. Вряд ли там придется иметь дело с очень уж слабыми сигналами. Да и частоты при измерении времени в единицы микросекунд весьма умеренные. Усилители не имеют разделительных конденсаторов. Нам может понадобится измерять весьма медленные процессы, ведь прибор способен показывать время до 99,9 секунд. Так что надо регистрировать именно окончание сигнала, а не прекращение зарядки конденсаторов. Резисторы R29 и R33 ограничивают базовый ток при полном введении регуляторов.

-2

Старый советский анекдот.

Студен у доски говорит:

- Ой, кажется я где-то перепутал знак.

И тут преподаватель ему:

- Точнее, в нечётном количестве мест.

Итак, усилительный каскад на транзисторе инвертирует сигнал. Затем следует логический элемент, приводящий сигнал к стандартному для логических микросхем и инвертирующий его обратно. Так что если мы соединяем входы старта или стопа с этой точкой, то соответствующий канал срабатывает по фронту. Однако далее следует еще один логический элемент, инвертирующий сигнал в третий раз. Если мы переключимся тумблером на его выход, то данный канал будет срабатывать на срез.

Так мы можем, например, установить, с какой задержкой некое устройство срабатывает от запускающего его синхроимпульса.

Органы управления измерением времени и измерение временного сдвига между разными цепями в данном их положении.
Органы управления измерением времени и измерение временного сдвига между разными цепями в данном их положении.

Но возможно и соединить входы канала вместе. Тогда мы сможем определять временные характеристики какой-то одной цепи, подключенной к каналу А (канал старта). Ниже показаны примеры подобных измерений при разных положениях тумблеров. Как видите, наш прибор может даже до некоторой степени заменить осциллограф.

Примеры временных измерений в одной цепи в режиме "совместно".
Примеры временных измерений в одной цепи в режиме "совместно".

Вот, хотя бы такой пример применения этой функции. Установив тумблер в положение "совместно", а каналы в одинаковое положение, вы можете определить период подаваемого на вход А колебания. Например, частоты электросети. Естественно, через понижающий трансформатор с выходным напряжением в несколько вольт. Измерение частоты с точностью +/- 1 Гц не особо точно. А вот измерив период с точностью до микросекунд, вы сможете очень точно высчитать эту частоту. И предъявить претензии энергетикам в случае ее выхода за пределы допустимого.

Отклонение частоты не должно превышать ±0,2 Гц в течение 95% времени интервала в одну неделю и ±0,4 Гц в течение 100% времени интервала в одну неделю.

Так, проведенное автором измерение дало результат в 20,012 мс, что соответствует частоте 49,97 Гц. Мы засекли отклонение частоты всего в 0,03 Гц, что в пределах нормы. Как видите, знания естественных наук плюс оборудование вашей домашней лаборатории дадут вам возможность самостоятельно и достоверно определять качество и безопасность предоставляемых вам товаров и услуг. Дать читателям такие возможности - одна из основных задач канала.

Усилители монтируются на самых обычных односторонних платах, чертежи которых и рекомендации по окончательному конструированию прибора будут даны в следующей статье.