Добавить в корзинуПозвонить
Найти в Дзене
Самоделки от любителя

Регуляторы напряжения с малым падением напряжения

В этой статье рассмотрим, как сделать транзисторную схему регулятора напряжения с малым падением напряжения, которая может производить стабильное выходное напряжение от 3 В и выше.
Если вы сделаете такую схему на 5 В, она будет выдавать 5 В, даже если на входе будет 5,1 В.
Лучше, чем регуляторы 78XX
Стандартному регулятору напряжения 7805 требуется не менее 7 В для получения точных 5 В на выходе. Это означает, что уровень падения напряжения составляет 2 В, что очень много и не подходит для многих приложений.
Поэтому простые схемы LDO лучше, чем регуляторы из серии 78XX, например такие как 7805, 7812 и т.д. Им не нужно, чтобы вход был на 2 В выше, чем выход.
Так же всем линейным регуляторам, таким как 78XX или LM317, требуется входное питание на 2-3 В выше, чем выходное.
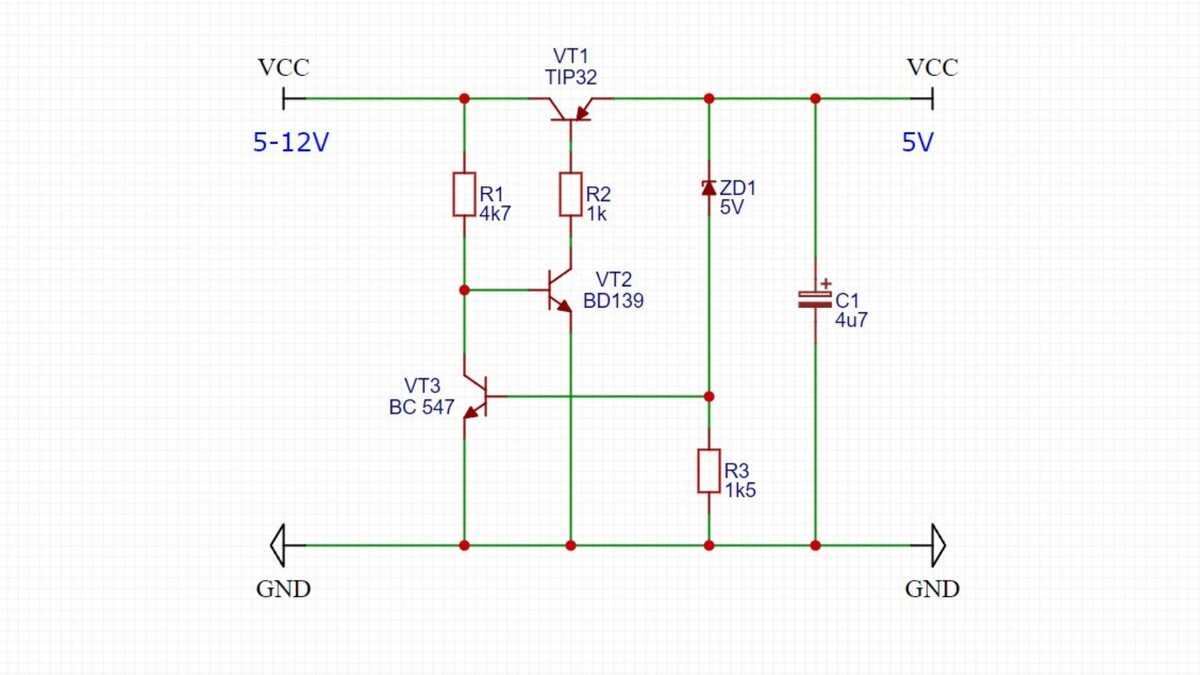
На схеме показан простой стабилизатор напряжения на 5 В, который будет выдавать правильные 5 В при входном напряжении от 5 до 12 вольт, даже при падении входного напряжения до менее чем 5,2 В.
На самом деле регулято
Оглавление

В этой статье рассмотрим, как сделать транзисторную схему регулятора напряжения с малым падением напряжения, которая может производить стабильное выходное напряжение от 3 В и выше.
Если вы сделаете такую схему на 5 В, она будет выдавать 5 В, даже если на входе будет 5,1 В.
Лучше, чем регуляторы 78XX
Стандартному регулятору напряжения 7805 требуется не менее 7 В для получения точных 5 В на выходе. Это означает, что уровень падения напряжения составляет 2 В, что очень много и не подходит для многих приложений.
Поэтому простые схемы LDO лучше, чем регуляторы из серии 78XX, например такие как 7805, 7812 и т.д. Им не нужно, чтобы вход был на 2 В выше, чем выход.
Так же всем линейным регуляторам, таким как 78XX или LM317, требуется входное питание на 2-3 В выше, чем выходное.

Регулятор напряжения на 5 В

Регулятор напряжения на 5 вольт
Регулятор напряжения на 5 вольт


На схеме показан простой стабилизатор напряжения на 5 В, который будет выдавать правильные 5 В при входном напряжении от 5 до 12 вольт, даже при падении входного напряжения до менее чем 5,2 В.
На самом деле регулятор очень прост. Транзисторы VT1 и VT2 образуют высокоэффективный переключатель питания, который позволяет напряжению проходить от входа к выходу с малым падением напряжения.
Транзистор VT3, стабилитрон и резистор R3 образуют базовую сеть обратной связи, которая регулирует выходное напряжение в соответствии со значением стабилитрона.
При изменении напряжения на стабилитроне изменяется и выходное напряжение. Это является преимуществом данной схемы, поскольку позволяет пользователям настраивать нестандартные выходные значения, которые недоступны для фиксированных стабилизаторов из серии 78XX.

Регулятор напряжения на 12 вольт


Регулятор напряжения на 12 вольт
Регулятор напряжения на 12 вольт

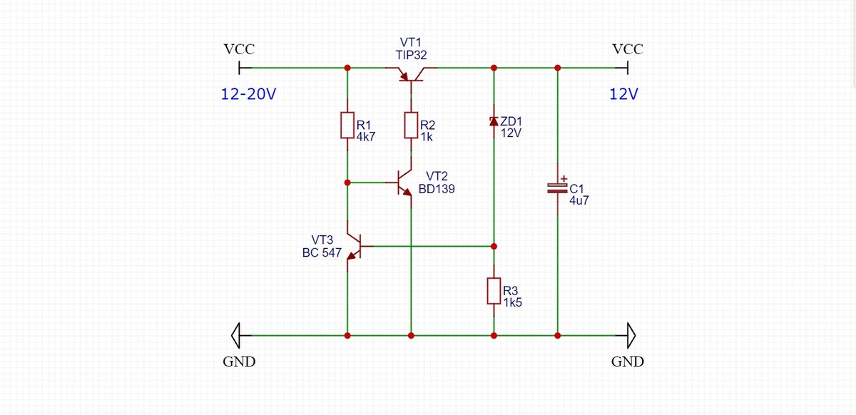
Как объяснялось в предыдущем разделе, изменение значений зенеров стабилизирует выход. В этой схеме переделаем регулятор напряжения с 5 вольт на 12 вольт. Для этого в схеме регулятора нужно заменить стабилитрон с 5 В, на 12 В, чтобы получить регулируемый выход 12 В при входном напряжении от 12,3 В до 20 В.

Выходной ток зависит от резистора R1 и транзисторов VT1 И VT2.
Резистор R1 может выдерживать ток до 200 мА, но можно увеличить этот показатель до более высоких ампер, уменьшив его значение.
Нужно убедиться, что транзисторы VT1 и VT2 имеют высокий коэффициент усиления (hFE) не менее 50 для оптимальной работы. Кроме того, транзистор VT2 должен быть силовым, так как он может нагреваться. И лучше всего поставить его на радиатор.

Регулятор напряжения на мосфите

Для создания сильноточной версии LDO 12 В с использованием p-канального мосфита вы можете применить следующую схему

Регулятор напряжения на мосфите
Регулятор напряжения на мосфите

Можно заменить транзистор TIP32 на mosfet IRF9540

Защита от короткого замыкания


Схемы с низким падением напряжения не имеют этой встроенной функции защиты от короткого замыкания. Для этого можно добавить эту функцию, включив токоограничивающий каскад с помощью транзистора VT4 и сопротивления Rx.

Защита по току
Защита по току

Когда ток увеличивается, падение напряжения на резисторе Rx становится достаточно большим, чтобы включить транзистор VT4, который заземляет базу транзистора VT2.
Это закрывает транзисторы VT1 и VT2, и выходное напряжение отключается, пока ток не вернется к норме.
Это простая схема и сделать ее сможет каждый желающий.