Добавить в корзинуПозвонить
Найти в Дзене

РЕВЕРС-ИНЖИНИРИНГ разберем устройство повышающего преобразователя из магазина.

Сегодня я хочу рассказать о наборе для самостоятельной сборки простейшего высоковольтного генератора аж на 15000 вольт. Купить Китайские генераторы инверторного типа можно за "дошуа". Высоковольтный генератор высокого напряжения состоит из катушки с тремя намотками медной проволоки в хорошей изоляции и схемы на одном транзисторе. Собрать такую схему самостоятельно из купленных на Али запчастей очень даже просто - схема совсем не сложная. При желании вы можете самостоятельно намотать трансформатор, но помните - высоковольтная катушка должна быть хорошо изолирована иначе пробой обеспечен. Высоковольтные - высокочастотные преобразователи не делают на стальных магнитопроводах, такие трансформаторы изготавливают на ферритовых замкнутых магнитопроводах типа магнитных антенн радиоприемников. Схемы такого типа преобразователей полностью совпадают со схемами часто публикуемыми на каналах Дмитрий Компанец и давно разошлись по всему Интернету. Опознать схемы Компанец Дмитрия легко по его стилю -
Генераторы/преобразователи высокого напряжения которые можно купить на АлиЭкспресе
Генераторы/преобразователи высокого напряжения которые можно купить на АлиЭкспресе

Сегодня я хочу рассказать о наборе для самостоятельной сборки простейшего высоковольтного генератора аж на 15000 вольт.

Купить Китайские генераторы инверторного типа можно за "дошуа". Высоковольтный генератор высокого напряжения состоит из катушки с тремя намотками медной проволоки в хорошей изоляции и схемы на одном транзисторе.

Собрать такую схему самостоятельно из купленных на Али запчастей очень даже просто - схема совсем не сложная. При желании вы можете самостоятельно намотать трансформатор, но помните - высоковольтная катушка должна быть хорошо изолирована иначе пробой обеспечен.

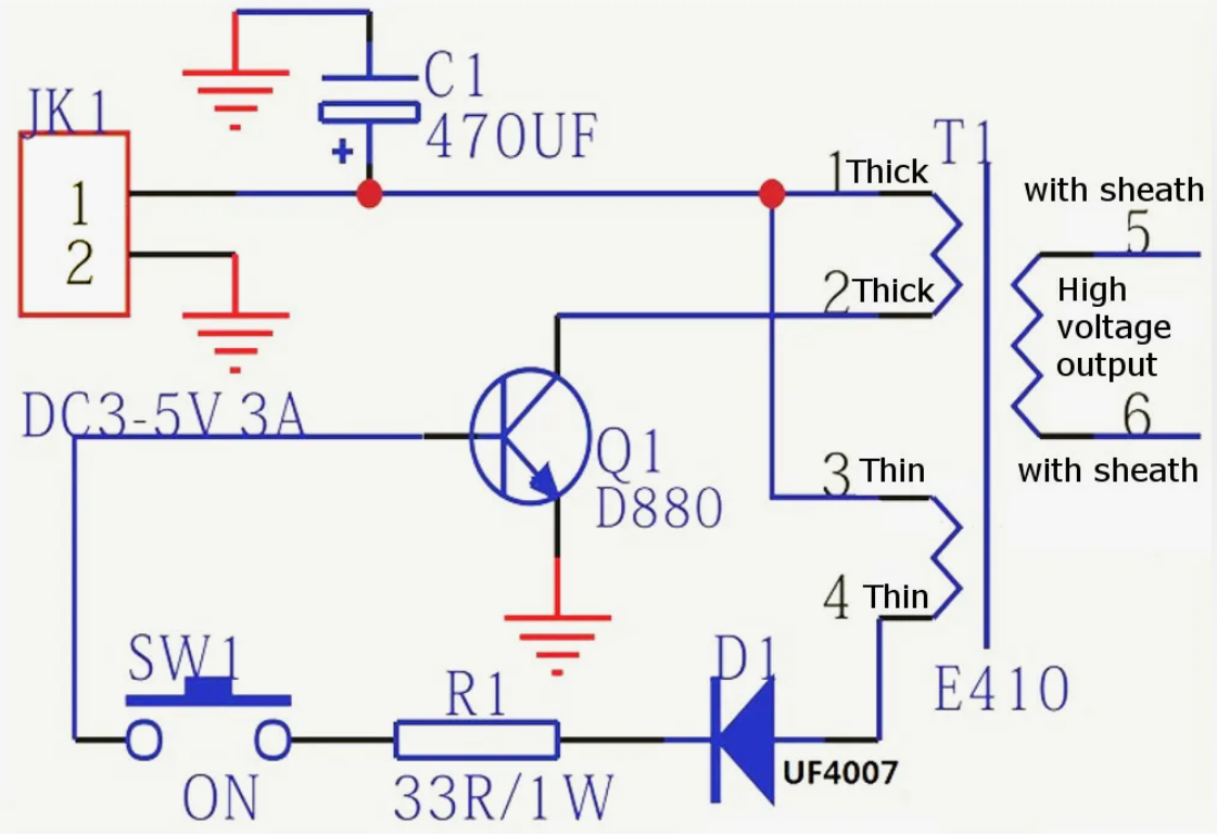
Схема высоковольтного преобразователя.
Схема высоковольтного преобразователя.

Высоковольтные - высокочастотные преобразователи не делают на стальных магнитопроводах, такие трансформаторы изготавливают на ферритовых замкнутых магнитопроводах типа магнитных антенн радиоприемников.

-3

Схемы такого типа преобразователей полностью совпадают со схемами часто публикуемыми на каналах Дмитрий Компанец и давно разошлись по всему Интернету.

Схема преобразователя Дмитрий Компанец
Схема преобразователя Дмитрий Компанец

Опознать схемы Компанец Дмитрия легко по его стилю - обратите внимание на название батарейки =)

Схема преобразователя Дмитрий Компанец
Схема преобразователя Дмитрий Компанец

Так, что делаем вывод - То что радиолюбители покупают в Китае и собирают по схеме с иероглифами, давно придумано и реализовано старыми Советскими Инженерами.

Данила Дмитриевич