Найти в Дзене
PRACTICAL ELECTRONICS

Бюджетный вариант усилителя на IRFP

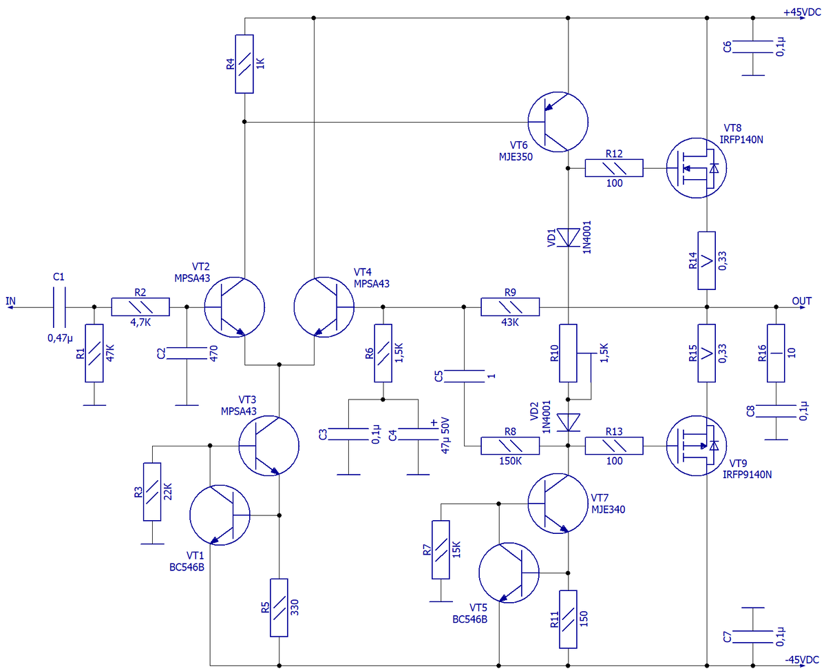
В статье представлена довольно простая конструкция транзисторного усилителя, мощностью 100 Вт, с выходным каскадом на МОП-транзисторах. Конструкция создавалась при компромиссах, главным критерием которого была цена, а также простота, мощность, и приемлемое звучание. Для простоты схемы было решено отказаться от раздельного питания выходных и входных каскадов. Из особенностей схемы можно отметить включение двух транзисторов VT1, VT3 и VT5, VT7 в источниках тока дифференциального (VT2, VT4) и второго каскада усиления (VT6), что позволило улучшить линейность схемы и снизить искажения при её простоте. В управлении затворами выходного каскада на VT8, VT9 применены диоды и подстроечный резистор, что довольно редко в схемах управления полевыми транзисторами УМЗЧ. Сопротивления ток ограничивающих резисторов R12, R13 могут быть от 100 до 560 Ом, без каких-либо ухудшений характеристик схемы. Общая ООС осуществлена через R9, глубина которой ограничена R6C3C4. Выходной каскад загружен примерно н
Оглавление

В статье представлена довольно простая конструкция транзисторного усилителя, мощностью 100 Вт, с выходным каскадом на МОП-транзисторах.

Конструкция создавалась при компромиссах, главным критерием которого была цена, а также простота, мощность, и приемлемое звучание.

Схема электрическая

Схема электрическая принципиальная бюджетного варианта усилителя на IRFP
Схема электрическая принципиальная бюджетного варианта усилителя на IRFP

Технические характеристики:

  • Режим работы выходного каскада – AB;
  • Начальный ток выходного каскада – 50 мА;
  • Номинальное входное напряжение – 700 мВ;
  • Номинальная выходная мощность – 108 Вт;
  • Коэффициент нелинейных искажений (1 кГц, 108 Вт) – 0,07 %.

Работа схемы

Для простоты схемы было решено отказаться от раздельного питания выходных и входных каскадов. Из особенностей схемы можно отметить включение двух транзисторов VT1, VT3 и VT5, VT7 в источниках тока дифференциального (VT2, VT4) и второго каскада усиления (VT6), что позволило улучшить линейность схемы и снизить искажения при её простоте.

В управлении затворами выходного каскада на VT8, VT9 применены диоды и подстроечный резистор, что довольно редко в схемах управления полевыми транзисторами УМЗЧ.

Сопротивления ток ограничивающих резисторов R12, R13 могут быть от 100 до 560 Ом, без каких-либо ухудшений характеристик схемы.

Общая ООС осуществлена через R9, глубина которой ограничена R6C3C4. Выходной каскад загружен примерно на треть от возможной выходной мощности, но как я уже сказал, в схеме я пытался найти баланс между мощностью, приемлемым звучанием и простотой.

Конструкция и настройка

Печатная плата для схемы бюджетного варианта усилителя на IRFP
Печатная плата для схемы бюджетного варианта усилителя на IRFP

Печатная плата выполнена в одностороннем варианте, с запайкой выходных транзисторов непосредственно на неё. Плата вместе с транзисторами крепится к теплоотводу, который может быть общий для двух каналов или раздельный через специальные изоляционные подложки, раньше для этих целей использовали слюду.

Предварительно построечное сопротивление R10 устанавливаем в «0». Подаём питание при отсутствии входного сигнала и нагрузки. Мультиметр в положении измерения постоянного тока включаем в разрыв между + Uпит и стоком VT8. И вращая движок подстроечника, выставляем ток покоя 50 мА.

Также ток покоя можно установить по падению напряжения на резисторах R14, R15. Измерения проводят мультиметром в режиме измерения постоянного напряжения между истоком VT8 и стоком VT9. При 50 мА оно будет примерно 17 мВ.

Затем убедившись в отсутствии постоянного напряжения на выходе переходим к общей проверке работы УМЗЧ.