Найти в Дзене
Старый радио любитель

Для начинающих. Делаем приемник на TDA1083 (174ХА10). Танцы с бубном и генератором Франклина.

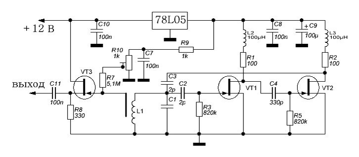
Как я уже писАл, в приемнике я решил попробовать применить гетеродин на основе генератора Франклина. Схему решил делать такую: Транзисторы взял 2SK241, начальный ток стока у них был около 7,2 мА и работать они могут без дополнительного смещения на затворе и резисторов цепи истока. Решил сначала на макетке собрать собственно генератор на транзисторах VT1, VT2. Катушка - 12 витков провода ПЭЛ 0,66 на желтом сердечнике. Подсоединил щуп осциллографа к катушке связи (2 вит). Подключил питание - ничего. Подключил щуп к стоку VT1. Есть колебания! Да в добавок почти синус. Только вот частота какая-то странная, не может быть с такой катушкой 2,7 МГц. Меняю катушку на другую с таким же количеством витков, но на красном кольце. Увы, ничего не изменилось. Частота, хоть и немного повысилась, но практически осталась той же. Попробую-ка подключить КПЕ и посмотреть, как меняется частота. Подключил второй канал осциллографа к стоку VT2. Размах колебаний на стоке VT2 просто огромная, в три раза больше

Как я уже писАл, в приемнике я решил попробовать применить гетеродин на основе генератора Франклина. Схему решил делать такую:

Рис. 1.
Рис. 1.

Транзисторы взял 2SK241, начальный ток стока у них был около 7,2 мА и работать они могут без дополнительного смещения на затворе и резисторов цепи истока.

Решил сначала на макетке собрать собственно генератор на транзисторах VT1, VT2.

Рис. 2.
Рис. 2.

Катушка - 12 витков провода ПЭЛ 0,66 на желтом сердечнике. Подсоединил щуп осциллографа к катушке связи (2 вит). Подключил питание - ничего. Подключил щуп к стоку VT1.

Рис. 3.
Рис. 3.

Есть колебания! Да в добавок почти синус. Только вот частота какая-то странная, не может быть с такой катушкой 2,7 МГц. Меняю катушку на другую с таким же количеством витков, но на красном кольце.

Рис. 4.
Рис. 4.

Увы, ничего не изменилось.

Рис. 5.
Рис. 5.

Частота, хоть и немного повысилась, но практически осталась той же. Попробую-ка подключить КПЕ и посмотреть, как меняется частота.

Рис. 6.
Рис. 6.

Подключил второй канал осциллографа к стоку VT2.

Рис. 7.
Рис. 7.

Размах колебаний на стоке VT2 просто огромная, в три раза больше напряжения питания, которое было 8 В. Вот что дроссель делает. Возникшие колебания видимо обусловлены индуктивностью дросселей и замкнутой через С3 и С2 петли ПОС, Но хоть все это интересно и удивительно, но никаких колебаний в контуре так и не было, а при вращении КПЕ частота ничуть не менялась.

Убираю КПЕ, а емкость С2 уменьшаю до 1 пФ.

Рис. 8.
Рис. 8.

И вот в контуре появились колебания.

Рис. 9.
Рис. 9.

Размах колебаний в контуре небольшой, но форма! Чувствуется, что контур просто борется с вынуждающими колебаниями.

Что-то тут не так. Не пожалею времени, сделаю генератор на плате и немного изменю схему.

Рис. 10.
Рис. 10.

Все-таки не стоило, видимо, так упрощать схему, за счет истоковых цепей. В начале я попробовал катушку на красном кольце. И в контуре возникло ударное возбуждение.

Рис. 11.
Рис. 11.

Колебания в пакетах имеют частоту почти 9 МГц. Что же делать. Я подумал, что катушки на кольце имеет недостаточную добротность и быстренько намотал катушку на каркасе от ПЧ-контура лампового телевизора (38 витков провода 0,44 мм).

Рис. 12.
Рис. 12.

Емкость конденсатора С2 уменьшил до 1 пФ. Включаю питание - заработало!

Рис. 13.
Рис. 13.

Размах колебаний в контуре более 14 В. Частота около 7 МГц. Изменяя емкость КПЕ можно получить частоты от примерно 4 до 11 МГц. При изменении частоты меняется и размах колебаний от минимального на нижнем пределе до максимального на верхнем. При снижении напряжения питания с 8-ми до 4-х вольт размах колебаний уменьшился до 6,4 В. А вот частота при этом изменилась, 6072.4 кГц до 6078.8 кГц, т.е. всего на 6,4 кГц. Вот что значит полевые транзисторы и очень маленькая связь схемы с колебательным контуром.

По внешнему виду сигнал вполне синусоидальный, а попробуем посмотреть его спектр. Для этого вблизи заземленного конца катушки наматываю три витка катушки связи и подключаю к ним Tiny SA.

Рис. 14.
Рис. 14.

Вторая гармоника имеет уровень около -55 дБ, третья гармоника меньше -60 дБ. Так что генератор вполне работоспособен. В пределах перестройки на 1 МГц амплитуда меняется мало. Можно еще попробовать увеличить добротность катушки, но при этом увеличатся и размеры.

Поэтому я нарисовал другую плату в расчете на цилиндрическую катушку и с истоковым повторителем. Завтра соберу и доложу.

Всем здоровья и успехов!