Добавить в корзинуПозвонить
Найти в Дзене

Как самостоятельно собрать щиток на двухкомнатную"хрущевку"

Напомним, что это условно продолжение статьи: Сколько стоит самостоятельно собрать щиток на "хрущевскую" двушку. Статья обобщает личный опыт сборки щитка. Но если вы не знаете что такое закон Ома, то пожалуй вам не стоит заниматься сборкой электрощитка самостоятельно. Но вообще это вполне посильная задача для троечника по школьному курсу физики, если он учился в советское время. Автоматы Общие данные Вводной автомат самый мощный, его номинал выбираем исходя из сечения вводного кабеля автомата, в моем случае 40-50 А, поскольку еще не известно даст мне управляющая компания поставить на подъездном щите 50А, сейчас стоит 40А. На розетку варочной панели ставим автомат 32А, на розетки 16А, на освещение 10А. Остальные подбираем по мощности электроприборов с небольшим запасом. Дифференциальный автомат=устройство защитного отключения(УЗО)+автоматический выключатель (АВ). Просто две функции объединены в одном корпусе Назначение УЗО - защита от утечек тока Назначение АВ - защита от перегрузок
Оглавление

Напомним, что это условно продолжение статьи: Сколько стоит самостоятельно собрать щиток на "хрущевскую" двушку. Статья обобщает личный опыт сборки щитка.

Но если вы не знаете что такое закон Ома, то пожалуй вам не стоит заниматься сборкой электрощитка самостоятельно. Но вообще это вполне посильная задача для троечника по школьному курсу физики, если он учился в советское время.

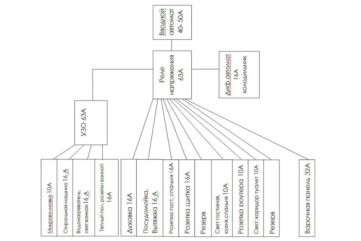
Собирать будем такой щиток
Собирать будем такой щиток

Автоматы

Общие данные

Вводной автомат самый мощный, его номинал выбираем исходя из сечения вводного кабеля автомата, в моем случае 40-50 А, поскольку еще не известно даст мне управляющая компания поставить на подъездном щите 50А, сейчас стоит 40А.

На розетку варочной панели ставим автомат 32А, на розетки 16А, на освещение 10А. Остальные подбираем по мощности электроприборов с небольшим запасом.

Дифференциальный автомат=устройство защитного отключения(УЗО)+автоматический выключатель (АВ). Просто две функции объединены в одном корпусе

Назначение УЗО - защита от утечек тока

Назначение АВ - защита от перегрузок и короткого замыкания

Номинал УЗО должен быть 1-2 ступени выше номинала вводного автомата. В нашем случае 63А против 40-50 А на вводном автомате.

Поскольку мы собираем недорогой щиток, то мы будем использовать УЗО только на "мокрые точки" и бытовую технику имеющую большие площади металлических корпусов, которые дают повышенные вероятности утечки тока и как следствие поражение током. Чаще всего током бьет холодильник - на него мы поставим отдельный дифференциальный автомат, чтобы при срабатывании от других приборов он не отключался.

Выбор автомата по сечению кабеля

Здесь есть много нюансов, алюминиевый или медный проводник? Если медный, то по ГОСТу или нет? В интернете множество таблиц и информация разная, ГОСТЫ ссылаются на свои таблицы.

На практике же электрики советуют соблюдать следующие соответствия:

кабель 1,5мм2 - автомат 10А,

кабель 2.5мм2 - автомат 16А

кабель 4мм2 - автомат 25А

кабель 6мм2 - автомат 32А

кабель 10мм2 - автомат 50А

здесь присутствует определенный запас прочности, позволяющий не запариваться на то: по ГОСТу сделан кабель или нет.

Схема подключения

Подключить автоматы я решил как-то так, но возможны варианты:

-2

Провода

Для красивого монтажа щитка на обычную квартиру профессионалы используют провод марки ПуГВ соответственно красного цвета для фазы и синего - для нуля, сечением 6мм2. Но поскольку мой читатель живет в Богом забытом месте, то все это ему недоступно, но красоты хочется, поэтому ищем многожильный провод сечением 6мм2.

Провод используем многожильный, поскольку нас интересует его гибкость для комфортного монтажа. Сечение берем 6мм2 - поскольку его более чем достаточно для присоединения всех автоматов. Также визуально он будет выделяться в щитке своей толщиной среди проводов которые поведут к источнику потребления.

На нулевом проводе делаю метки из синей изоленты по всей длине.

Монтаж

Для обжима используем НШВИ (наконечники) с сечением 6мм.

Обжимаем и вдоль и поперек, двумя руками с усилием "как глаза из орбит полезут"...
Обжимаем и вдоль и поперек, двумя руками с усилием "как глаза из орбит полезут"...

Поскольку специальный инструмент нам может пригодится 1 раз в жизни и за это не стоит платить, то используем следующий набор универсальных инструментов:

-4

В принципе таким набором работать можно. Только надо учесть, что физически вы должны быть достаточно крепким парнем, чтобы обойтись сантехническими пассатижами вместо специальных пресс-клещей. Но выходит еще и лучше - контакт получается плоским.

Для объединения автоматов под одно УЗО была использована гребенка, но также можно использовать тот же провод и НШВИ 2*6мм2. От одинарного он отличается формой и объемом, потому что надо обжимать два провода по 6мм2.

НШВИ 2*6мм2(слева) и НШВИ 6мм2 (справа)
НШВИ 2*6мм2(слева) и НШВИ 6мм2 (справа)

Соединение тогда выглядит примерно так:

Соединение автоматов классической перемычкой
Соединение автоматов классической перемычкой

Стандартная горизонтальная гребенка не позволяет воткнуть приводящий фазу провод - она плотно закрывает зажимы со всех сторон, если же его втыкать туда насильно, то не будет корректного плотного контакта.

Конструкция данных автоматов не позволяет корректно воткнуть горизонтальную гребенку вместе с проводом-будут перекосы, стандартная гребенка полностью перекрывает пространство зажимов
Конструкция данных автоматов не позволяет корректно воткнуть горизонтальную гребенку вместе с проводом-будут перекосы, стандартная гребенка полностью перекрывает пространство зажимов

Поэтому пришлось немного подколхозить и сделать из нее вертикальную, выгнув на 90 градусов контакты. Основание контакта я заизолировал колечком из термоусадочной трубки, а щели задул клеевым пистолетом, не знаю для чего, но так на всякий случай, чтобы не болтался пластиковый корпус.

Вот что получилось (нижняя гребенка)
Вот что получилось (нижняя гребенка)

Получилось в результате так:

Подпалины на гребенки - следы установки термоусадочных колечек на основание контактов
Подпалины на гребенки - следы установки термоусадочных колечек на основание контактов

Приводящий провод плотно зажимается с контактом гребенки. На подпалины на гребенке внимания не обращаем - это я термоусадочную пленку нагревал зажигалкой.

Но конечно в процессе сборки щитка "нарисовались" и некоторые недостатки выбранного брэнда: например, брэнд АВВ позволяет ставить гребенку параллельно основному зажиму, а DEKraft имеет только одно гнездо для зажима. Но все трудности в процессе были решены. Но АВВ под рукой не было, поэтому многочисленные видео на тему монтажа щитка "прошли мимо".

Гребенка вещь удобная, но если понадобится что-то переделать, вытащить например один автомат, то надо скрутить четыре винта, при этом надо переделывать всю систему подвода питания, тем же грешит и соединение автоматов через сдвоенный провод (см.выше). В конечном счете я подумал: а чем нулевая шина хуже гребенки? Поэтому получив благословение электрика с профильным высшим образованием, для разводки фазового провода я установил такой кросс-модуль:

-10

На эти шины привел питание от реле напряжения. На кросс-модуль мне удалось посадить 11 потребителей.

На одного потребителя не хватило, поэтому я соединил таким вот мостом:

-11

Ноль запитал от вводного автомата до реле напряжения и от реле напряжения до левой "нулевой" шины. Потом левую нулевую шину соединил мостиком с правой "нулевой" шиной, с которой подал ноль на УЗО, дифавтомат и щитовую розетку.

Ну и последний шаг: с выхода УЗО отправил ноль на отдельную - среднюю шину. Отсюда будет брать ноль группа автоматов подключенная через УЗО.

-12

Ну и напоследок подсоединил розетку на динрейку, чтобы сразу комфортно"взять" электричество после подключения щитка, не дожидаясь подключения стационарных розеток и не бросая времянок.

-13

В сборе все выглядит так:

-14

По моему красиво, а вы как думаете?

Читаем, комментируем, ставим лайк и подписываемся на канал!

Так же читайте на нашем канале:

Сколько стоит самостоятельно собрать щиток на "хрущевскую" двушку
Глаза боятся - руки делают9 ноября 2023
"Слепые пятна" Алексея Земскова: всегда ли можно верить эксперту
Глаза боятся - руки делают8 ноября 2023
Ультрасовременный красивый полотенцесушитель по цене килограмма сыра
Глаза боятся - руки делают6 ноября 2023
Кровать в нише: ожидания и практика жизни
Глаза боятся - руки делают8 ноября 2023