Добавить в корзинуПозвонить
Найти в Дзене
Наблюдатель

Мы пойдём другим путём, решая иррациональное уравнение

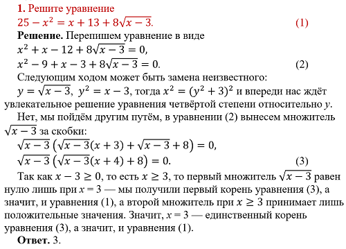
Рассмотрим задачу на решение иррационального уравнения и на ней обсудим возможные способы его решения. Таким образом, до применения замены неизвестного, чтобы избежать громоздкий решений, надо пытаться разложить на множители левую часть уравнения, правая часть которого равна нулю. В нашей задаче и замена неизвестного приводит к "хорошему" уравнению четвёртой степени, в котором y выносится за скобки, а справа нуль. Первый множитель равен нулю при y = 0, то есть при x = 3, а второй множитель положительный при любом неотрицательном y. Но замена неизвестного является лишним шагом.

Рассмотрим задачу на решение иррационального уравнения и на ней обсудим возможные способы его решения.

-2

Таким образом, до применения замены неизвестного, чтобы избежать громоздкий решений, надо пытаться разложить на множители левую часть уравнения, правая часть которого равна нулю.

В нашей задаче и замена неизвестного приводит к "хорошему" уравнению четвёртой степени, в котором y выносится за скобки, а справа нуль. Первый множитель равен нулю при y = 0, то есть при x = 3, а второй множитель положительный при любом неотрицательном y. Но замена неизвестного является лишним шагом.