Добавить в корзинуПозвонить
Найти в Дзене
Дневник электронщика

FM-приёмник на микросхеме TDA7021

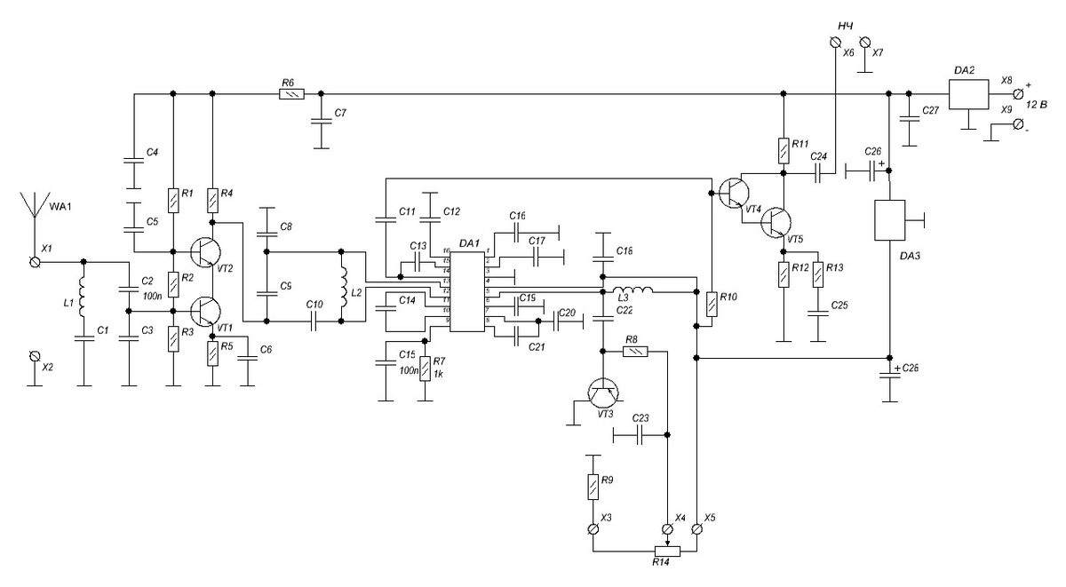
Перед вами представлена схема Э3 FM-приёмника на микросхеме TDA7021. Приёмник супергетеродинного типа, где большинство компонентов, для уменьшения габаритов схемы, упаковано в одну микросхему. Принцип работы радиоприёмника таков: Сигнал с антенны приёмника проходит через контур L1C2C3, создающий полосу пропускания в пределах FM-диапазона. Затем сигнал попадает на УВЧ, выполненный по каскодной схеме на транзисторах VT1 и VT2. Потом сигнал поступает через входной контур L2C10C9C8, который также создаёт полосу пропускания в пределах FM-диапазона. Затем сигнал проходит в микросхему, где усиливается усилителем, а потом поступает на смеситель, выполненный по схеме двойного балансного преобразователя с двумя симметричными входами. Гетеродин имеет симметричный выходной сигнал, а его частота определяется контуром L3C22C16 и перестраивается изменением напряжения на pn-переходе транзистора VT3, выполняющего функции варикапа, при помощи переменного многооборотного резистора R14. Гетеродин питается
Схема Э3 приёмника
Схема Э3 приёмника

Перед вами представлена схема Э3 FM-приёмника на микросхеме TDA7021. Приёмник супергетеродинного типа, где большинство компонентов, для уменьшения габаритов схемы, упаковано в одну микросхему.

Принцип работы радиоприёмника таков:

Сигнал с антенны приёмника проходит через контур L1C2C3, создающий полосу пропускания в пределах FM-диапазона. Затем сигнал попадает на УВЧ, выполненный по каскодной схеме на транзисторах VT1 и VT2. Потом сигнал поступает через входной контур L2C10C9C8, который также создаёт полосу пропускания в пределах FM-диапазона.

Затем сигнал проходит в микросхему, где усиливается усилителем, а потом поступает на смеситель, выполненный по схеме двойного балансного преобразователя с двумя симметричными входами. Гетеродин имеет симметричный выходной сигнал, а его частота определяется контуром L3C22C16 и перестраивается изменением напряжения на pn-переходе транзистора VT3, выполняющего функции варикапа, при помощи переменного многооборотного резистора R14. Гетеродин питается от встроенного в микросхему стабилизатора. С выхода смесителя сигнал ПЧ 70 кГц поступает на активный фильтр и усилитель-ограничитель, который является одновременно RC-фильтром нижних частот, срезающим паразитные частоты гетеродина принимаемых станций и их комбинированные составляющие. Усиленный сигнал поступает на частотный детектор и далее через усилитель и управляемый электронный выключатель системы бесшумной настройки на предварительный усилитель НЧ, выход которого подключён к 14 ноге микросхемы.

В приёмнике имеется система бесшумной настройки образована двумя фазовыми детекторами, коррелятором и управляемым электронным выключателем. Выключатель открывает тракт звуковых частот только при наличии сигнала принимаемой радиостанции и достаточном уровне этого сигнала. Наличие полезного сигнала устанавливается как появление корреляционного отклика между выходами двух фазовых детекторов, а его уровень определяется сравнением с напряжением встроенного в состав коррелятора генератора шума.

В состав системы частотной синхронизации входят ЧМ-детектор звукового сигнала, усилитель и фильтр нижних частот на его входе (конденсатор С16 подключённый к выводу 1). Напряжение с выхода усилителя поступает на варикапы в составе гетеродина, создавая отрицательную обратную связь по частоте, уменьшающую в 5 раз девиацию частоты принимаемого сигнала.

Сигнал НЧ с выхода 14 микросхемы поступает на предварительный усилитель, собранный на транзисторах VT4 и VT5 по схеме Дарлингтона, далее сигнал поступает на выход приёмника.

Стабилизатор DA2 обеспечивает питание УВЧ и предварительного усилителя на транзисторах VT4 и VT5 стабилизированным напряжением, а стабилизатор DA3 обеспечивает питание стабилизированным напряжением микросхему DA1.

Ниже представлен перечень элементов на схему Э3 приёмника:

R1 - Резистор МЛТ 0,25 12к; R2, R3 - Резистор МЛТ 0,25 4,7к;

R4, R5 - Резистор МЛТ 0,25 390; R6 - Резистор МЛТ 0,25 100;

R7 - Резистор МЛТ 0,25 8,2к; R8 - Резистор МЛТ 0,25 33к;

R9 - Резистор МЛТ 0,25 2,7к; R10 - Резистор МЛТ 0,25 33 к;

R11 - Резистор МЛТ 0,25 2,7к; R12 - Резистор МЛТ 0,25 1,8к;

R13 - Резистор МЛТ 0,25 100; R14 - Резистор СП1-А 100к;

C1 - Конденсатор К10-17 68пФ; C2 - Конденсатор К10-17 1,5нФ;

C3 - Конденсатор К10-17 68пф; C4...C6 - Конденсатор К10-17 1,5нф;

C7 - Конденсатор К10-17 33нф; C8 - Конденсатор К10-17 1,5нф;

C9, C10 - Конденсатор К10-17 47пф; C11 - Конденсатор К10-17 1мкф;

C12 - Конденсатор К10-17 0,1мкф; C13 - Конденсатор К10-17 100пф;

C14 - Конденсатор К10-17 3,3нф; C15 - Конденсатор К10-17 0,1мкф;

C16 - Конденсатор К10-17 33нф; C17 - Конденсатор К10-17 0,1мк;

C18 - Конденсатор К10-17 0,033мкф; C19 - Конденсатор К10-17 0,1мкф;

C20 - Конденсатор К10-17 1,5нф; C21 - Конденсатор К10-17 360пф;

C22 - Конденсатор К10-17 1,5нф; C23 - Конденсатор К10-17 33нф;

C24 - Конденсатор К10-17 1мкф; C25, C26 - Конденсатор К50-35 47мкф*16В;

C27 - Конденсатор К10-17 33нф; C28 - Конденсатор К50-35 47мкф*16В;

VT1 - Транзистор КТ368А; VT2 - Транзистор КТ315Б; VT3 - Транзистор КТ209;

VT4, VT5 - Транзистор КТ315Б;

L1...L3 - Бескаркасные, 3,5 вит., диаметр катушки 4мм, диаметр провода 0,5мм;

DA1 - Микросхема К174ХА34 (TDA7021); DA2 - Микросхема К142ЕН9;

DA3 - Микросхема К142ЕН5;

R14 - переменный резистор, можно брать любой, но желательно многооборотный или делать с верньерным механизмом, для более чёткой и плавной настройки.

Чтобы приёмник был громкоговорящим, можно применить схему усилителя на микросхеме TDA2003 (желательно разместить на радиаторе):

Схема Э3 усилителя на микросхеме TDA2003
Схема Э3 усилителя на микросхеме TDA2003

Развести печатные платы по схемам в Sprint Layout не составит труда, приёмник изготавливается при наличии стеклотекстолита и компонентов за пару вечеров, необходимо лишь настроить приёмник в диапазон путём подстраивания расстояния между витками катушек. Повторить конструкцию сможет любой начинающий радиолюбитель, получив кучу радости и эмоций от изготовления подобного приёмника, который научил меня собирать мой учитель в радиокружке, когда я был студентом радиотехнического факультета.

До новых встреч!