Добавить в корзинуПозвонить
Найти в Дзене
ТД Добромаш

Когда оборудование начинает приносить прибыль?

Закупка нового станка — ответственное решение для бизнеса, связанного с производством. Оно требует капиталовложений, но открывает возможности для повышения производительности, качества продукции и конкурентоспособности на рынке. Владельцев бизнеса и финансовых директоров волнует вопрос — когда станок начнет приносить прибыль и как точно рассчитать срок его окупаемости. Ошибки в прогнозе этого показателя ведут к финансовым потерям. Разберем, что такое окупаемость оборудования, какие методы расчета используют в практике, какие есть формулы для анализа и как выглядят реальные примеры расчетов. В конце предложим рекомендации по выбору оборудования. Окупаемость оборудования — это период, за который расходы на покупку, установку и эксплуатацию станка компенсируются доходами от его использования. Этот показатель показывает, насколько выгодно вложение в оборудование и сколько времени потребуется для полного финансового возврата. После точки окупаемости оборудование считается "прибыльным" и нач
Оглавление

Закупка нового станка — ответственное решение для бизнеса, связанного с производством. Оно требует капиталовложений, но открывает возможности для повышения производительности, качества продукции и конкурентоспособности на рынке. Владельцев бизнеса и финансовых директоров волнует вопрос — когда станок начнет приносить прибыль и как точно рассчитать срок его окупаемости. Ошибки в прогнозе этого показателя ведут к финансовым потерям.

Разберем, что такое окупаемость оборудования, какие методы расчета используют в практике, какие есть формулы для анализа и как выглядят реальные примеры расчетов. В конце предложим рекомендации по выбору оборудования.

Что такое окупаемость оборудования?

Окупаемость оборудования — это период, за который расходы на покупку, установку и эксплуатацию станка компенсируются доходами от его использования. Этот показатель показывает, насколько выгодно вложение в оборудование и сколько времени потребуется для полного финансового возврата. После точки окупаемости оборудование считается "прибыльным" и начинает приносить чистый доход компании.

Основные компоненты затрат на оборудование:

  1. Капитальные вложения (CAPEX): стоимость станка, доставка, установка, обучение сотрудников. Это самая крупная статья расходов.
  2. Эксплуатационные расходы (OPEX): расходы на электроэнергию, обслуживание, замену комплектующих, расходные материалы. В среднем эксплуатационные расходы составляют 5–15% стоимости оборудования ежегодно.
  3. Скрытые издержки: простои, ошибки при настройке, снижение производственной мощности в начальный период.

Показатели для анализа окупаемости:

  • Период окупаемости (Payback Period): время, необходимое для возврата вложенных средств.
  • Чистый денежный поток (Net Cash Flow): разница между доходами и расходами.
  • Дисконтированный период окупаемости: более точный показатель, учитывающий будущую стоимость денег (например, с учетом инфляции или альтернативных затрат капитала).

Формулы и расчетные методы

Чтобы понимать, когда оборудование начнет приносить прибыль, используют следующие методы:

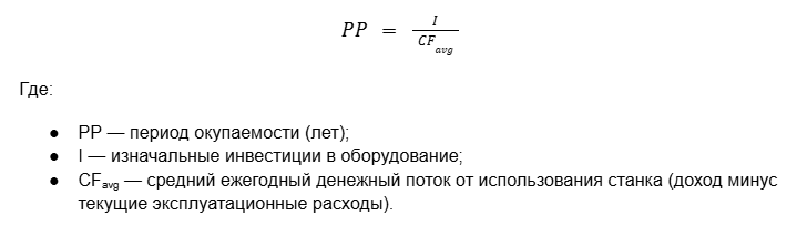
1. Метод простого расчета срока окупаемости

Формула:

-2

Пример:

-3

2. Метод дисконтированного срока окупаемости

Этот метод учитывает временную стоимость денег, что имеет значение для крупных проектов и долгосрочных инвестиций.

Формула:

-4

Пример с учетом дисконтирования:

-5

Примеры расчета окупаемости станков

Для закрепления теории возьмем более сложный пример с учетом смешанных оценок.

Условие:

Компания планирует покупку сварочного робота для сборки металлических конструкций. Стоимость робота I=300,000. Ожидаемый годовой доход от робота — 120,000, эксплуатационные расходы OPEX=30,000. Ставка дисконтирования r=0.08.

1. Простой период окупаемости:

Денежный поток CFavg составит:

CFavg=120,000−30,000=90,000

Период окупаемости будет:

PP=300,000/90,000=3.33 года.

2. Дисконтированный период окупаемости:

Используем формулу дисконтированного срока окупаемости с I=300,000, CFavg=90,000, r=0.08. Выполнив расчет, получим DPP≈3.58 года.

Таким образом, с учетом временной стоимости денег робот окупится через 3 года и 7 месяцев.

Рекомендации по выбору оборудования для увеличения прибыли

  1. Анализируйте соотношение цены и производительности.
  2. Учитывайте эксплуатационные расходы.
  3. Инвестируйте в автоматизацию.
  4. Не пренебрегайте обучением персонала.

Простые и дисконтированные методы расчета периода окупаемости показывают, как быстро оборудование начнет приносить прибыль. Однако стоит помнить, что эти расчеты зависят от реальных данных: стабильности спроса, уровня загрузки производства, качества обслуживания станков и т.д.

Компании, которые разумно выбирают оборудование и тщательно рассчитывают его окупаемость, быстрее адаптируются к изменениям рынка и сокращают финансовые риски.

Подписывайтесь на соцсети АО «ТД ДОБРОМАШ» и будьте в курсе актуальных акций и новинок — Вконтакте и Телеграм.