Найти в Дзене
PRACTICAL ELECTRONICS

Разрядка АКБ 0,5/2,5 А

В публикации рассматривается схема, предназначенная для использования в качестве регулируемой нагрузки для аккумуляторных батарей (АКБ) разного типа. Различные нагрузки используются, в частности для «тренировок» при обслуживании кислотно-свинцовых АКБ (чередование разряд-заряд для восстановления потерянной ёмкости в результате длительного хранения). Предлагаемая нагрузка позволит разрядить любые типы АКБ, начиная от NiCd, NiMH, Li-Ion и заканчивая мощными автомобильными кислотно-свинцовыми. В самом простом случае АКБ можно разряжать и простой активной нагрузкой – лампой накаливания, мощным резистором или каким-либо нагревательным прибором. Но частая проблема – найти подходящую по параметрам нагрузку для обеспечения разрядного тока определённой величины. А эта простая схема из доступных деталей сможет обеспечить разрядный ток от единиц миллиампер до 2,5 ампер с высокой точностью поддержания разрядного режима. Схема этого прибора заимствована из журнала «Hobby Elektronika» №11/2003, но
Оглавление

Применение

В публикации рассматривается схема, предназначенная для использования в качестве регулируемой нагрузки для аккумуляторных батарей (АКБ) разного типа. Различные нагрузки используются, в частности для «тренировок» при обслуживании кислотно-свинцовых АКБ (чередование разряд-заряд для восстановления потерянной ёмкости в результате длительного хранения).

Предлагаемая нагрузка позволит разрядить любые типы АКБ, начиная от NiCd, NiMH, Li-Ion и заканчивая мощными автомобильными кислотно-свинцовыми.

В самом простом случае АКБ можно разряжать и простой активной нагрузкой – лампой накаливания, мощным резистором или каким-либо нагревательным прибором. Но частая проблема – найти подходящую по параметрам нагрузку для обеспечения разрядного тока определённой величины. А эта простая схема из доступных деталей сможет обеспечить разрядный ток от единиц миллиампер до 2,5 ампер с высокой точностью поддержания разрядного режима.

Схема этого прибора заимствована из журнала «Hobby Elektronika» №11/2003, но в процессе повторения пришлось скорректировать некоторые номиналы электронных компонентов, т.к. заявленные в статье режимы на практике прибор не обеспечивал.

Схема электрическая

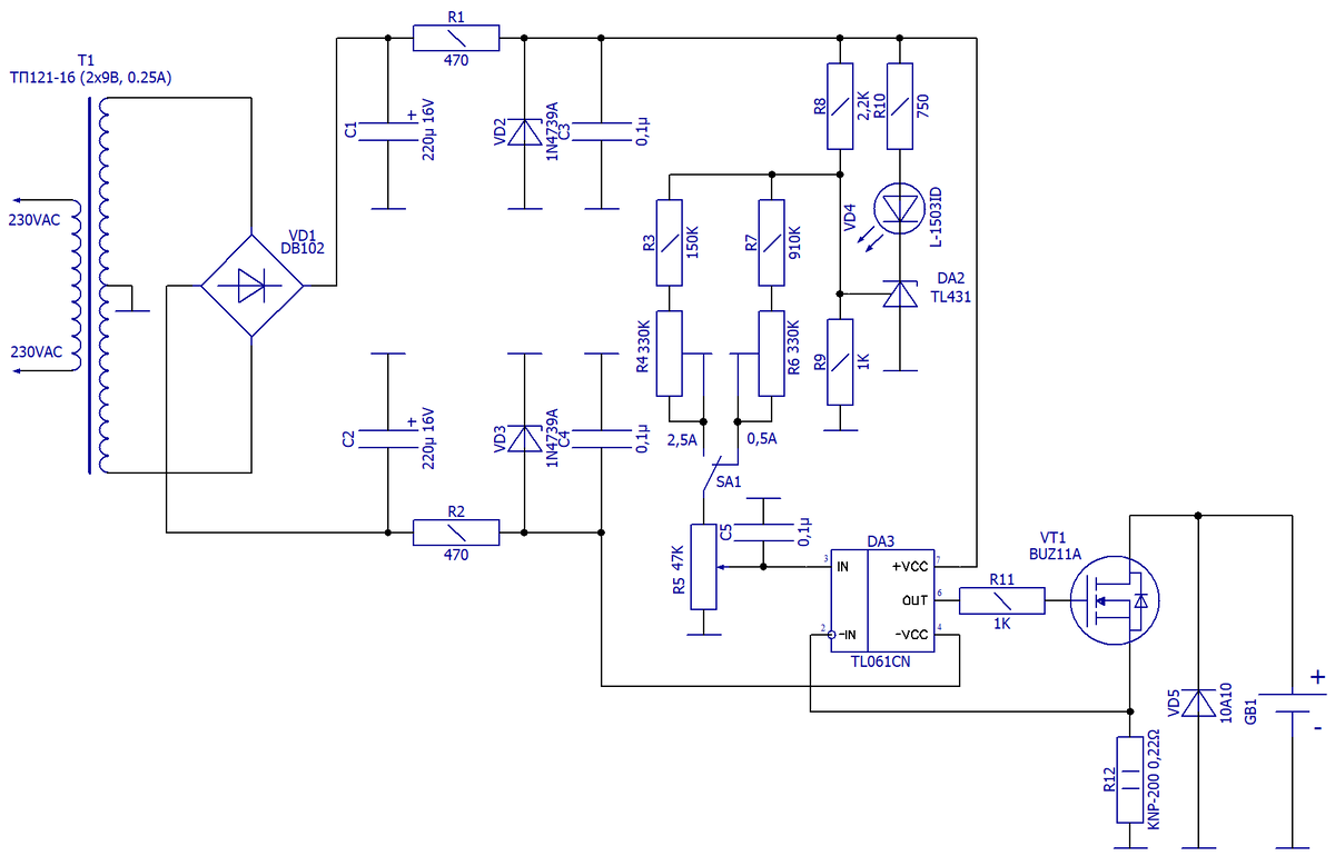
Схема электрическая принципиальная разрядки АКБ 0,5/2,5 А
Схема электрическая принципиальная разрядки АКБ 0,5/2,5 А

Регулирующий и рассевающий мощность элемент – мощный МОП-транзистор VТ1 BUZ11, который устанавливается на теплоотвод способный отводить до 30 Вт тепловой энергии.

В цепи истока транзистора VТ1 установлен датчик тока – двухваттный резистор R12 0,22 Ом, который совместно с ОУ DA1 TL061 обеспечивает поддержание установленного потенциометром R5 тока разряда.

Переключатель SA1 предназначен для выбора максимального тока разряда: 2,5 А или 0,5 А, а упомянутым потенциометром R5 можно плавно его регулировать от практически от нулевого значения.

Питание самой схемы осуществляется через маломощный сетевой трансформатор T1 с двумя обмотками по 9 В, диодный мост VD1 и параметрический стабилизатор C1R1VD2C3, C2R2VD3C4.

Настройка

Наладка схемы при правильном монтаже и исправных деталях заключается в установке пределов максимального разрядного тока 2,5 А и 0,5 А в двух положения переключателя SA1 подстроечными резисторами R4 и R6.

Для этого переменный резистор R5 переводят в крайнее верхнее положение по схеме, а подстроечные R4, R6 – в крайнее верхнее (максимальное сопротивление), к выходу прибора подключают мощный блок питания на 3…5 А (выходное напряжение не важно) или заряженный аккумулятор, способный отдать ток до 3 А, через мультиметр в режиме измерения постоянного тока.

После включения прибора, плавно уменьшая сопротивление выбранного построечного резистора (R4 или R6), в зависимости от положения переключателя SA1, ориентируясь по мультиметру, выставляют максимальный предел разрядного тока.

После чего проверяют регулировку (на уменьшение) разрядного тока потенциометром R5.

Чертёж печатной платы для схемы показан на рисунке ниже.

Печатная плата для схемы разрядки АКБ 0,5/2,5 А
Печатная плата для схемы разрядки АКБ 0,5/2,5 А