Добавить в корзинуПозвонить
Найти в Дзене
Serg SV

📙 Некоторые тонкости связанные с Операционным Усилителем о которых нужно знать .

Всех приветствую Хочу подкинуть вам интересный вопрос для дискуссии. Сегодня на обсуждении не инвертирующие операционный усилитель. И линейность его работы. Четыре одинаковых схемы. Коэффициенту усиления ОУ = 10 Отличаются только входным напряжением. 1 mV, 5 mV, 10 mV и 100 mV На измерительных приборах выходные показания. Я надеюсь что видно большая нелинейность усиления. Ваши предложения . Каким это решается? Может использовать напряжение смещения или какие у вас ещё есть идеи. Желательно хотя бы упрощённо рисовать вариант решения. А если кому нужно докупить ОУ: Отличная цена за 10 Операционных усилителя LM358 и с бесплатной доставкой https://alii.pub/74gyoz

Всех приветствую

Хочу подкинуть вам интересный вопрос для дискуссии. Сегодня на обсуждении не инвертирующие операционный усилитель. И линейность его работы.

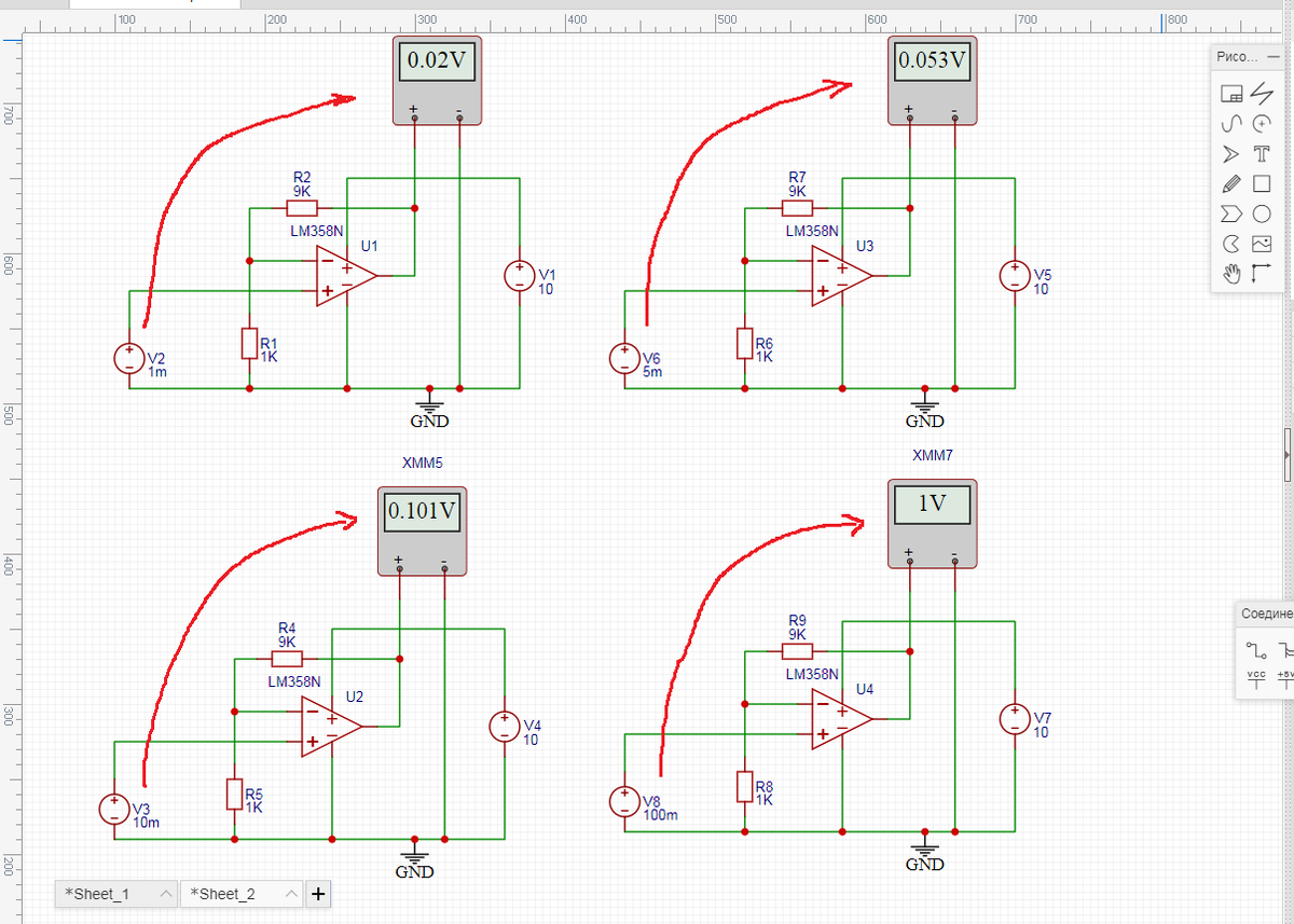
Четыре одинаковых схемы. Коэффициенту усиления ОУ = 10

Отличаются только входным напряжением. 1 mV, 5 mV, 10 mV и 100 mV

На измерительных приборах выходные показания. Я надеюсь что видно большая нелинейность усиления.

Ваши предложения . Каким это решается?

Может использовать напряжение смещения или какие у вас ещё есть идеи.

-2

Желательно хотя бы упрощённо рисовать вариант решения.

А если кому нужно докупить ОУ:

Отличная цена за 10 Операционных усилителя LM358 и с бесплатной доставкой https://alii.pub/74gyoz