Найти в Дзене
PRACTICAL ELECTRONICS

Регулятор частоты вращения коллекторного электродвигателя 230VAC на тиристоре

Коллекторные электродвигатели называют универсальными, потому как они могут работать как от сети переменного тока, так и постоянного. Для использования в различных бытовых приборах, таких как миксеры, пылесосы, электродрели и т.п. наибольшее распространение получили коллекторные электродвигатели переменного тока последовательного возбуждения. Для управления такими электродвигателями существуют схемы однополупериодного и двухполупериодного питания. Двухполупериодные схемы более сложные, содержащие четыре диода и тиристор, кроме того такой регулятор может иметь непростую и схему управления тиристором с наличием узла обратной связи на оптопаре, устраняющей колебания частоты вращения вала на малой частоте вращения. Выше на рисунке показана схема регулятора, содержащая всего лишь один силовой элемент – тиристор. Схема работает в сети переменного тока напряжением 230 В, содержит маломощный делитель напряжения, конденсатор, который позволяет устранить «толчки» в работе электродвигателя при вр
Оглавление

Управление коллекторным электродвигателем

Коллекторные электродвигатели называют универсальными, потому как они могут работать как от сети переменного тока, так и постоянного.

Для использования в различных бытовых приборах, таких как миксеры, пылесосы, электродрели и т.п. наибольшее распространение получили коллекторные электродвигатели переменного тока последовательного возбуждения.

Для управления такими электродвигателями существуют схемы однополупериодного и двухполупериодного питания.

Двухполупериодные схемы более сложные, содержащие четыре диода и тиристор, кроме того такой регулятор может иметь непростую и схему управления тиристором с наличием узла обратной связи на оптопаре, устраняющей колебания частоты вращения вала на малой частоте вращения.

Схема электрическая

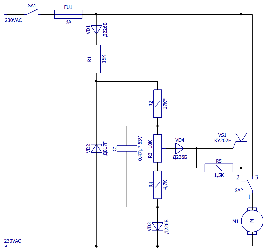
Схема электрическая принципиальная регулятора частоты вращения коллекторного электродвигателя 230VAC на тиристоре
Схема электрическая принципиальная регулятора частоты вращения коллекторного электродвигателя 230VAC на тиристоре

Выше на рисунке показана схема регулятора, содержащая всего лишь один силовой элемент – тиристор.

Схема работает в сети переменного тока напряжением 230 В, содержит маломощный делитель напряжения, конденсатор, который позволяет устранить «толчки» в работе электродвигателя при вращении вала на низких скоростях, и резистор, повышающий температурную стабильность тиристора.

Кроме того, регулятор снабжён стабилизатором напряжения сети для схемы управления и содержит переключатель работы электродвигателя.

Резистор R1 и стабилитрон VD2 представляют собою делитель напряжения. Диод VD1 позволяет уменьшить мощность резистора R1 примерно вдвое.

К стабилитрону VD2 подключен второй делитель напряжения из резисторов R2, R3, R4 и диода VD3, в результате напряжение на делителе практически не зависит от колебания напряжения в сети.

Диод VD4 предназначен для защиты тиристора VS1 от попадания на управляющий электрод отрицательного потенциала.

Тиристор через контакты 1-2 переключателя SA2 соединен последовательно с коллекторным электродвигателем М1 последовательного возбуждения. При переводе переключателя SA2 в положение, при котором замкнуты контакты 1-3, электродвигатель присоединяется к сети непосредственно, развивая при этом наибольшую мощность и частоту вращения.

Напряжение, снимаемое со второго делителя напряжения, через защитный диод VD4 прикладывается к уп­равляющему электроду тиристора. Регулируют частоту вращения электродвигателя путем перемещения движка потенциометра R3, что приводит к изменению напряжения на управляющем электроде тиристора.

Перемещением движка резистора R3 вверх увеличивается напряжение на управляющем электроде и тиристор открыт большую часть полупериода напряжения сети, соответственно частота вращения электродвигателя увеличивается. При перемещении движка резистора R3 вниз происходит обратный процесс.

Наладка

Наладка регулятора сводится к подбору сопротивления резистора R2 и ёмкости конденсатора С1.

Для этого вместо электродвигателя включают лампу накаливания мощностью 75…100 Вт и перемещением движка резистора R3 добиваются плавного изменения ее яркости без скачков и сильных миганий, особенно в нижнем положении движка резистора R3.

Если лампа гаснет раньше крайнего нижнего положения движка резистора R3, то необходимо уменьшить сопротивление резистора R2, добиваясь таким образом отсутствия свечения лампы в этом положении движка резистора R3.

Конденсатор С1 обеспечивает устойчивую работу электродвигателя на малых оборотах. Для маломощных электродвигателей (мощностью примерно до 300 Вт) емкость конденсатора должна составлять около 0,5 мкФ. С увеличением мощности электродвигателя емкость конденсатора необходимо увеличивать, подбирая её величину опытным путём до исчезновения «толчков» в работе электродвигателя на низких частотах вращения.

Детали

Регулятор выполнен на отечественной элементной базе.

В регуляторе использованы резисторы типа МЛТ, С2-23, конденсатор – МБМ, переменный резистор – СП-5 0,5 Вт, желательно с линейной характеристикой.

Диоды серии Д226Б могут быть заменены Д237Б, Д237В или на КД105 с любым буквенным индексом. Стабилитрон Д817Г можно заменить двумя последовательно включёнными стабилитронами типа Д817А.

Вместо тиристора КУ202Н подойдут КУ202Л, КУ201Л с учетом соответствия номинальному току электродвигателя.

Недостатки

К недостаткам данного типа регуляторов следует отнести наличие «мертвой зоны» при регулировании частоты вращения электродвигателя, которая лежит между режимами двухполупериодной и однополупериодной работы при верхнем положении движка резистора R3, т.е. в этой зоне электродвигатель не регулируется.

Так, при испытании регулятора с электродвигателем миксера в двухполупериодном режиме частота вращения выходного вала редуктора составляла 1000 об/мин, при переводе в однополупериодный режим и верхнем положении движка резистора R3 – 800 об/мин.

Указанный недостаток во многих случаях может быть несущественным для электробытовых приборов, например, для тех же миксеров, для которых «мертвая зона» не попадает в необходимый диапазон регулирования частоты вращения электродвигателя и этот недостаток окупается простотой и малой стоимостью схемы.