Добавить в корзинуПозвонить
Найти в Дзене
Radio_Шахта

Адаптер ПК для подключения к АТСКЭ "Квант"

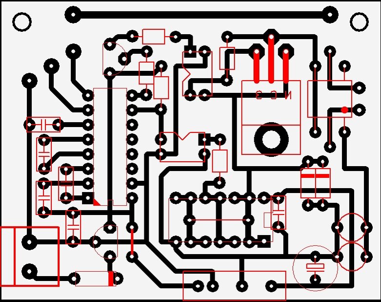
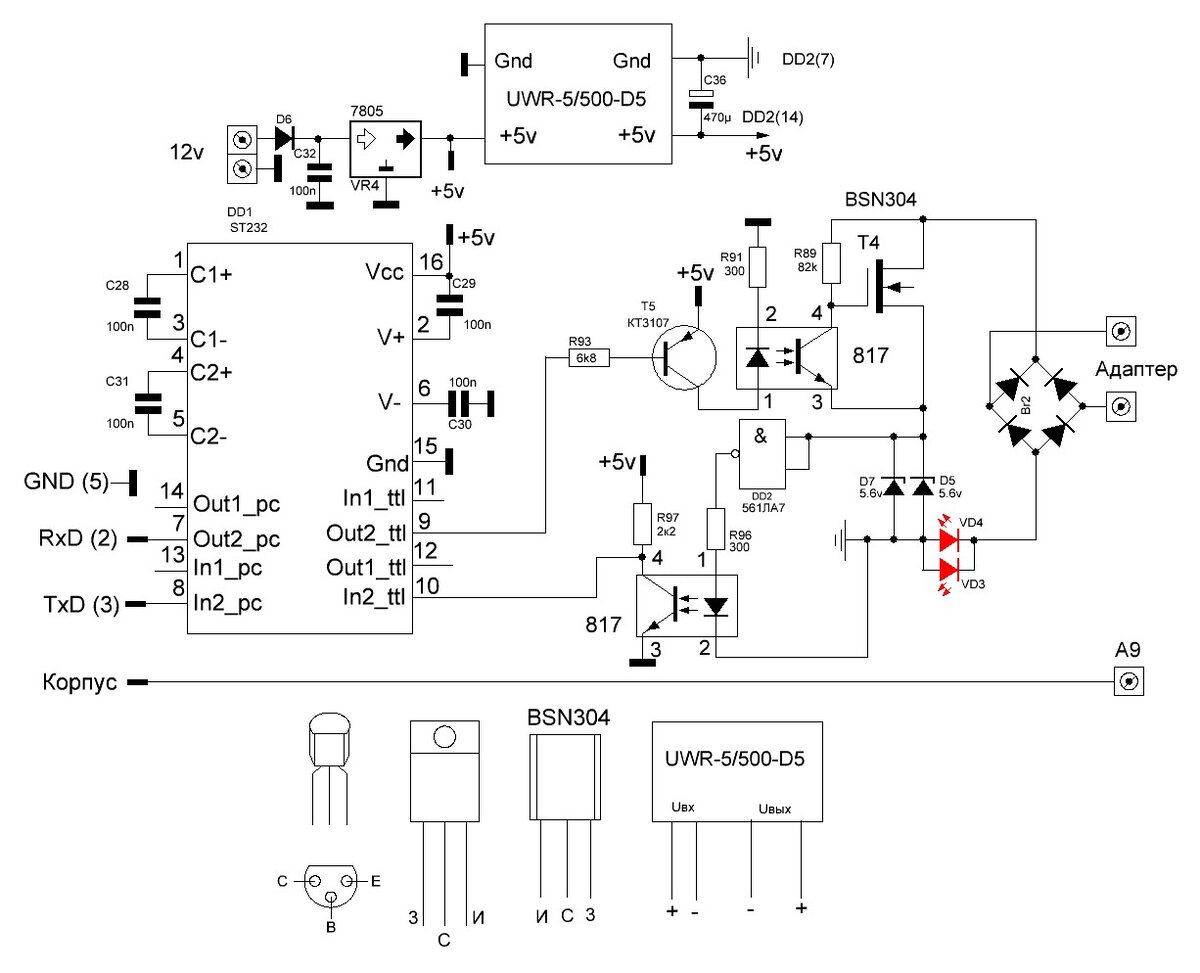
Данный адаптер является интерфейсом между персональным компьютером с предустановленной системой DOS 6.2 и управляющей программой, и АТСКЭ "Квант" Планета. Устройство включается со стороны станции в линию связи последовательно с телеграфным аппаратом РТА-80 и предназначено заменить ТА с его красящими лентами, механикой, отсутствием принципиальной схемы и почтенными годами. Принципиальная схема, печатная плата, управляющая программа, документация на некоторые компоненты приводится как в статье, так и в архиве. Принципиальная схема Печатная плата Устройство работает с 2019 года. Архив находится по ссылке на яндекс.диске

Данный адаптер является интерфейсом между персональным компьютером с предустановленной системой DOS 6.2 и управляющей программой, и АТСКЭ "Квант" Планета. Устройство включается со стороны станции в линию связи последовательно с телеграфным аппаратом РТА-80 и предназначено заменить ТА с его красящими лентами, механикой, отсутствием принципиальной схемы и почтенными годами. Принципиальная схема, печатная плата, управляющая программа, документация на некоторые компоненты приводится как в статье, так и в архиве.

Принципиальная схема

-2

Печатная плата

Устройство работает с 2019 года. Архив находится по ссылке на яндекс.диске

ПК Квант_ДЗЕН.zip