Добавить в корзинуПозвонить
Найти в Дзене
Записки крутилкина

Простой усилитель звука на двойной лампе 6Ф5П

Разгребая свои запасы удалось отыскать лампу 6Ф5П, которая применялась в советских телевизорах. В ее баллоне одновременно находятся 2 части — триод и пентод. Триодная часть предназначена - для генерирования и усиления НЧ напряжения, пентодная - для работы в выходных блоках кадровой развёртки телевизоров с углом отклонения луча 110°. В Интернете много схем УНЧ на ней. Взял самую распространенную и решил повторить. Триодная часть используется как предварительный усилитель, пентодная-как оконечный. Собирается все это дело за несколько минут путем припаивания деталей к панельке лампы. Выглядит неочень, но работает. В качестве источника питаня взял все тот же ТС-180, диодный мост BR310 и конденсатор на 400В 470 мкФ. Напряжение питания около 135В . Выходной трансформатор — ТВ3-Ш. Схема работает и при 19В анодного напряжения (блок питания ноутбука), только звук плохого качества. Если решите повторить — соблюдайте правила электробезопасности и следите чтобы ничего не замкнуло! Спасибо за внима

Разгребая свои запасы удалось отыскать лампу 6Ф5П, которая применялась в советских телевизорах. В ее баллоне одновременно находятся 2 части — триод и пентод. Триодная часть предназначена - для генерирования и усиления НЧ напряжения, пентодная - для работы в выходных блоках кадровой развёртки телевизоров с углом отклонения луча 110°.

цоколевка 6ф5п
цоколевка 6ф5п

В Интернете много схем УНЧ на ней. Взял самую распространенную и решил повторить. Триодная часть используется как предварительный усилитель, пентодная-как оконечный.

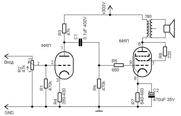
схема
схема

Собирается все это дело за несколько минут путем припаивания деталей к панельке лампы. Выглядит неочень, но работает.

припаяны детали
припаяны детали

В качестве источника питаня взял все тот же ТС-180, диодный мост BR310 и конденсатор на 400В 470 мкФ. Напряжение питания около 135В . Выходной трансформатор — ТВ3-Ш.

проверка работоспособности
проверка работоспособности

Схема работает и при 19В анодного напряжения (блок питания ноутбука), только звук плохого качества.

Если решите повторить — соблюдайте правила электробезопасности и следите чтобы ничего не замкнуло!

Спасибо за внимание!