Добавить в корзинуПозвонить
Найти в Дзене

Как все начинается...

А в начале, таки, было Слово... Самое прикольное, что это правда. Здесь нас не обманывают. Все так и есть. Только для нашего случая слово не одно, а много. Называется - техническое задание (ТЗ). Когда разработка делается за деньги, то правильное ТЗ - это половина решения. А неправильное ТЗ, или его отсутствие - верный способ поработать абсолютно безвозмездно, т. е. даром. В нашем варианте мы составляем себе ТЗ самостоятельно, ибо все-равно больше некому. Да и денег на этом мы в настоящий момент зарабатывать не планируем. Итак хочу, чтобы у меня появился преобразователь постоянного напряжения в постоянное стабилизированное напряжение (DC-DC) со следующими параметрами: Золотой рыбки поблизости не оказалось и все приходится делать самостоятельно... Для начала озаботимся топологией преобразователя. На первый взгляд, здесь наиболее предпочтительной выглядит топология обратноходового преобразователя. Её мы рассмотрим далее, когда более глубоко проникнем в дебри электроники. Такой выбор позво
XL6019 изнутри...
XL6019 изнутри...

А в начале, таки, было Слово... Самое прикольное, что это правда. Здесь нас не обманывают. Все так и есть. Только для нашего случая слово не одно, а много. Называется - техническое задание (ТЗ). Когда разработка делается за деньги, то правильное ТЗ - это половина решения. А неправильное ТЗ, или его отсутствие - верный способ поработать абсолютно безвозмездно, т. е. даром.

В нашем варианте мы составляем себе ТЗ самостоятельно, ибо все-равно больше некому. Да и денег на этом мы в настоящий момент зарабатывать не планируем. Итак хочу, чтобы у меня появился преобразователь постоянного напряжения в постоянное стабилизированное напряжение (DC-DC) со следующими параметрами:

  • входное напряжение 9...36 Вольт,
  • выходное напряжение +5 Вольт,
  • выходная мощность не менее 5 Вт,
  • гальваническая развязка между входом и выходом,
  • чтобы было дешево и детали не были дефицитом.

Золотой рыбки поблизости не оказалось и все приходится делать самостоятельно... Для начала озаботимся топологией преобразователя. На первый взгляд, здесь наиболее предпочтительной выглядит топология обратноходового преобразователя. Её мы рассмотрим далее, когда более глубоко проникнем в дебри электроники. Такой выбор позволит обойтись минимумом компонентов, что крайне способствует исполнению последнего пункта нашего ТЗ. Опять же плата обещает быть минимальной. Да и возни при изготовлении меньше.

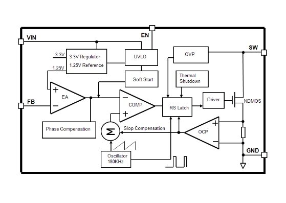
В качестве "мотора" нашего девайса выберем XL6019E1. Картинка с "внутренностями" этой микросхемы расположена на обложке данной статьи. Параметры микросхемы можно увидеть, пройдя по ссылке. Второй немаловажный компонент - силовой трансформатор. Слово "силовой" в данном контексте - это термин, а не характеристика объекта.

В качестве такового имеет смысл рассмотреть TSE265. Приобрести эти запчасти несложно. К примеру, там, куда ведут ссылка на трансформатор.

Остальное можно найти, если покопаться в чем-то подобном, изображенному на картинке внизу.

Картинка с компонентами с просторов интернета.
Картинка с компонентами с просторов интернета.

По поводу Слова больше сказать нечего. И, поскольку, мы, таки, далеко не тот, кто сказал это Слово в Начале, то далее у нас будет геометрия и арифметика, с помощью которых мы попытаемся "запрячь в одну телегу вола и трепетную лань", но исключительно в рамках ТЗ.

Если кто следит за этим каналом, то им настоятельно рекомендуется выкурить даташиты на микросхему и трансформатор. Впрочем, можно обойтись и без этого, но это решать Вам, дорогие друзья.

Объяснение работы обратноходового преобразователя "на пальцах" с помощью картинок расположилось в "электронной геометрии".