Добавить в корзинуПозвонить
Найти в Дзене

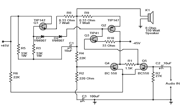
Усилитель мощностью 150 Вт!

Мне кажется, найти более простую схему усилителя на 150 Вт просто невозможно. Сделанная на двух транзисторах Дарлингтона, схема отдает в нагрузку 4 Ом мощность 150 Вт.
TIP147 и TIP142 – комплементарная пара транзисторов Дарлингтона, популярных из за их неубиваемости. Транзисторы рассчитаны на рабочий ток 5 А и коллекторное напряжение 100 В. На двух транзисторах BC558 (Q4 и Q5) сделан

Мне кажется, найти более простую схему усилителя на 150 Вт просто невозможно. Сделанная на двух транзисторах Дарлингтона, схема отдает в нагрузку 4 Ом мощность 150 Вт.

TIP147 и TIP142 – комплементарная пара транзисторов Дарлингтона, популярных из за их неубиваемости. Транзисторы рассчитаны на рабочий ток 5 А и коллекторное напряжение 100 В. На двух транзисторах BC558 (Q4 и Q5) сделан предварительный усилитель для оконечного каскада Q1, Q2, Q3 (TIP142, TIP147, TIP42 ). Схема настолько надежна, что собрать ее можно на любой макетной плате, или даже, непосредственной пайкой вывод к выводу. Для питания схемы необходим двуполярный источник питания ±45 В, способный отдавать ток до 5 А. Обязательно попробуйте собрать эту схему. Работает она великолепно.

Принципиальная схема усилителя

Замечания

  • Помните, что TIP142 и TIP147 – транзисторы Дарлингтона, состоящие из двух транзисторов, двух резисторов и диода. На схеме они изображены как обычные транзисторы только для простоты. Но пусть это вас не смущает. У них тоже есть три вывода: база, эмиттер, коллектор, и в первом приближении их вполне можно рассматривать, как простые транзисторы.
  • Источник питания должен быть хорошо стабилизирован, а выходное напряжение качественно отфильтровано.
  • Если вам потребуется регулятор громкости, просто припаяйте последовательно с входом усилителя переменный резистор 10 кОм. На схеме он не показан.

Внутренняя схема транзисторов TIP142 и TIP147

-2

Пока!