Добавить в корзинуПозвонить
Найти в Дзене
RADIO INFO

Устройство управления освещением (таймер отключения)

Добрый день дорогие друзья. Сегодня я продолжаю переопубликовать наиболее интересные статьи со своего старого и заброшенного канала. О причинах почему мне пришлось бросить тот канал и отрыть новый канал, я писал в публикации Интересные для радиолюбителей, но закрытые Дзеном каналы. Рассматривать мы будем устройство управления освещением - лестничный таймер, так оно называется. Устройство в общем полезное и нужное, например зашел в квартиру нажал кнопку, загорелась лампочка , разделся, прошел дальше, а оно само выключило лампочку . Возможно разнообразное применение данного устройства. Подключение таймера Таймер имеет два варианта подключенная: Если мы воспользуемся кнопкой, то после нажатия кнопки загорается лампочка на время на которое настроен таймер. А если мы выключим выключатель, то продлим свечение лампочки, например на время, необходимое для выхода из комнаты. Размеры таймера такие, что его можно разместить в обычном подразетнике под выключателем. В электропроводке нечего менять

Добрый день дорогие друзья.

Сегодня я продолжаю переопубликовать наиболее интересные статьи со своего старого и заброшенного канала. О причинах почему мне пришлось бросить тот канал и отрыть новый канал, я писал в публикации Интересные для радиолюбителей, но закрытые Дзеном каналы.

Рассматривать мы будем устройство управления освещением - лестничный таймер, так оно называется. Устройство в общем полезное и нужное, например зашел в квартиру нажал кнопку, загорелась лампочка , разделся, прошел дальше, а оно само выключило лампочку . Возможно разнообразное применение данного устройства.

Подключение таймера

Таймер имеет два варианта подключенная:

  • параллельно кнопки (рис. 1а)
  • параллельно выключателю (рис. 1в)

Если мы воспользуемся кнопкой, то после нажатия кнопки загорается лампочка на время на которое настроен таймер. А если мы выключим выключатель, то продлим свечение лампочки, например на время, необходимое для выхода из комнаты. Размеры таймера такие, что его можно разместить в обычном подразетнике под выключателем. В электропроводке нечего менять не нужно. Максимальная возможная мощность нагрузки около 400 Вт.

Технические характеристики

  • Настройки времени: от 0 до нескольких минут.
  • Нагрузка: от 10 до 100 Вт, активная (лампочка).
  • Собственное потребление: <0,1 Вт.
  • Индикация: светодиод.
-2

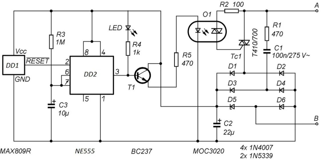
Схема состоит из времязадающей части на двух микросхемах DD1, DD2 и транзисторе, переключающей части с оптроном, симистором и источник питания с диодами D1 - D6, резистором R1 и конденсаторы С1 и С2. При нажатой кнопке или включенном выключателе, нет напряжения питания, клеммы A и B замкнуты накоротко. Когда кнопка отжата или выключается выключатель - питание таймера запускается. и симистор включен, через лампочку течет ток к клемме A и через симистор к мостовому выпрямителю с диодами D1, D2, D5 и D6 клемме B, Схема питается от реактивного тока, проходя через резистор R1 и конденсатор C1и далее со стабилитронов с напряжением 5,6 В D5 и D6 и конденсатора фильтра С2. Общее снижение напряжение между клеммами A и B составляет примерно 7 ... 8 В, что на яркость лампочки практически не проявляется. В выключенном состоянии симистора, лампочка не горит и между клеммами A и B - практически полное сетевое напряжение. Времязадающие цепи переключают симистор на установленное время. Время переключения определяется резистором R3 и конденсатором C3 ,и может быть рассчитан по формуле t = 1,1 • R3 • C3 (с, МОм, мкФ) Время включения таймера в зависимости от номинала R3 и C3

-3

Для запуска таймера на микросхеме NE 555 используется формирователь импульса сброса на микросхеме MAX809R, что обеспечивает большую надежность таймера. В описываемой конструкции микросхема MAX809R применяется в корпусе SOT23.

-4

Если вы не найдете формирователь импульса сброса MAX809R, вы можете собрать таймер по такому варианту, но стабильность работы будет хуже.

-5

В нерабочем состоянии таймера на выходе 3 DD2 напряжение близко к нулю. Через резистор R4 течет ток, светодиод горит и указывает готовность таймера к работе. После нажатии кнопки и замыкание клемм A и B, конденсатор C2 быстро разряжается ниже порогового напряжения DD1. Напряжение в запущенном состоянии на выходе на выходе 3 DD2 близко к положительному напряжению питания и симистор подключаются через оптрон. Транзистор Т1, усиливает выходной ток DD2 для питания оптопары.

Окончательная сборка

Применяемые в таймере детали:

  • R1, R5 470 Ω
  • R2 100 Ω
  • R 3 от 1 до 10 M Ω, подбирается
  • R4 1 kΩ
  • C 1 100 nF /275 V
  • C 2 22 µ F /16 V , электролитический
  • C 3 от10 до 47 µ F /16 V подбирается
  • D1 - D4 1N4007
  • D5, D6 1N5339B, ZD 5,6 V/5 W
  • T1 BC237 (BC548)
  • DD1 MAX809R
  • DD2 NE555
  • O1 MOC3020
  • Tc1 T410/700
  • LED любого цвета

Печатная плата со срезанными углами имеет размер 50х36 мм

-6

Компоновка деталей на печатной плате

-7

DD1 MAX809R корпусе SOT23 и подпаян со стороны печатных проводников

Плата в собранном виде

-8

На сегодня у меня все. Подписывайтесь и следите за новыми публикациям на моем канале.
Важная информация
На дзене отключили рекомендательную ленту. Это значит, что публикации канала будут видны в ленте только подписчикам. Если Вы еще не подписаны, то обязательно подпишитесь на мой
канал, чтобы не пропустить самую важную и нужную информацию для радиолюбителей, и всех тех, кто интересуется техникой и самоделками.

Рекомендую также посмотреть Каталог публикаций моего канала, где Вы найдете статьи по рассмотренной выше теме и множество других материалов, которые могут быть Вам интересны и полезны.

Ставьте лайки, комментируйте и подписывайтесь на мой канал