Найти в Дзене
oldfiz.ru

Задача 2.52. Решебник "Сборника задач по медицинской и биологической физике" Ремизова А.Н. 2001 г.,

Уравнение колебаний материальной точки массой m=16 г имеет вид x=2sin(πt/8+π/4) [x в см]. Определите кинетическую, потенциальную и полную энергии точки через Δt=2 с после начала колебаний. // Ремизов А.Н., Максина А.Г. "Сборник задач...", 2001 г. https://bookmix.ru/bookprice.phtml?id=84492 Список решённых на данный момент задач из сборника Ремизова находится тут
Уравнение колебаний материальной точки массой m=16 г имеет вид x=2sin(πt/8+π/4) [x в см]. Определите кинетическую, потенциальную и полную энергии точки через Δt=2 с после начала колебаний. // Ремизов А.Н., Максина А.Г. "Сборник задач...", 2001 г. https://bookmix.ru/bookprice.phtml?id=84492

Список решённых на данный момент задач из сборника Ремизова находится тут

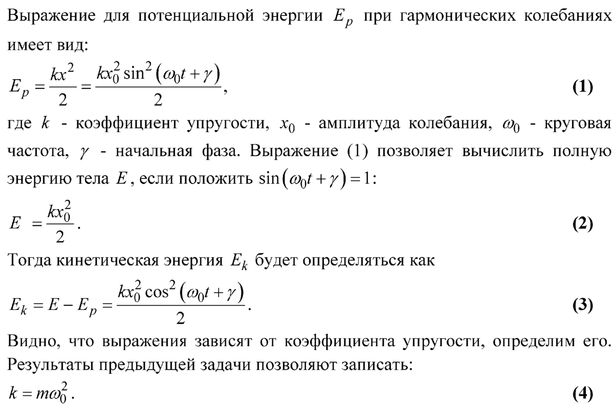
Зависимость x(t), заданная по условию. В начальный момент времени тело не находится в положении равновесия, а удалено от него примерно на 1.5 см.  Видно, что период колебания в точности равен 16 с.
Зависимость x(t), заданная по условию. В начальный момент времени тело не находится в положении равновесия, а удалено от него примерно на 1.5 см. Видно, что период колебания в точности равен 16 с.
-2
-3