Добавить в корзинуПозвонить
Найти в Дзене
WeaponCast

Стандартизация укороченных патронов 12 калибра

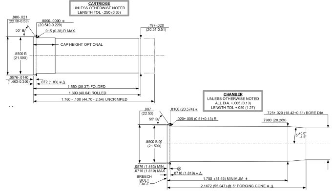
Институт SAAMI, стандартизирующий патроны, калибры и патронники, опубликовал внесенные в свой каталог чертежи и данные по укороченным патронам 12/44.
Относительно недавно Federal Premium Ammunition представили гладкоствольные патроны Shorty (англ. "коротышка") 12 калибра длиной 44,45 мм (1-3/4"), по которым SAAMI и провели стандартизацию, включающую чертёж и патронник, геометрические допуски, рабочее давление и среднюю скорость. Патроны такого формата были на рынке уже на протяжении нескольких десятилетий, не считая частые сборки, повышая зарядность ружей с трубчатыми системами магазинов, но никогда ещё не были приведены под записанный общий стандарт.
Дополнительные данные
Наименование патрона: 12 Gauge 1¾" Smooth Bore Barrel
Калибр: 12
Полная длина гильзы (мм): 44,7-2,54
Длина с закаткой гильзы (мм): 40,64
Длина с "изгибом" гильзы (мм): 39,37
Диаметр гильзы (мм): 20,24-0,51
Диаметр основания/фланца (мм): 21,59
Толщина фланца (мм): 1,463-0,356

Институт SAAMI, стандартизирующий патроны, калибры и патронники, опубликовал внесенные в свой каталог чертежи и данные по укороченным патронам 12/44.

Относительно недавно Federal Premium Ammunition представили гладкоствольные патроны
Shorty (англ. "коротышка") 12 калибра длиной 44,45 мм (1-3/4"), по которым SAAMI и провели стандартизацию, включающую чертёж и патронник, геометрические допуски, рабочее давление и среднюю скорость.

-2

Патроны такого формата были на рынке уже на протяжении нескольких десятилетий, не считая частые сборки, повышая зарядность ружей с трубчатыми системами магазинов, но никогда ещё не были приведены под записанный общий стандарт.

Дополнительные данные
Наименование патрона: 12 Gauge 1¾" Smooth Bore Barrel
Калибр: 12
Полная длина гильзы (мм): 44,7-2,54
Длина с закаткой гильзы (мм): 40,64
Длина с "изгибом" гильзы (мм): 39,37
Диаметр гильзы (мм): 20,24-0,51
Диаметр основания/фланца (мм): 21,59
Толщина фланца (мм): 1,463-0,356