Найти в Дзене
Radio-любитель

Усилитель для наушников на микросхеме TPA6111

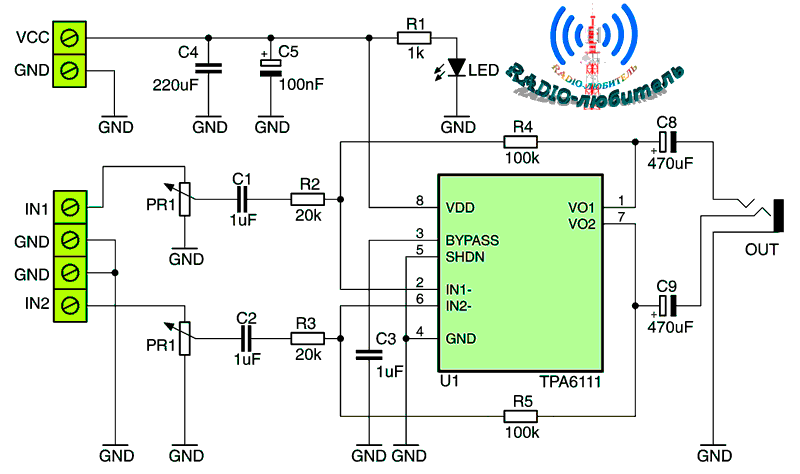
В наше время все более качественные параметры наушников и тот факт, что они находятся очень близко к ушам, приводят к тому, что сигнал от усилителя должен быть очень хорошего качества, без шумов, гула и любых других искажений. Усилитель опубликованный в статье характеризуется очень хорошими параметрами, а микросхема TPA6111, используемая в нем, представляет собой специализированный усилитель для наушников от компании Texas Instruments высокого класса. Электрическая принципиальная схема усилителя показана на рисунке. Для обеспечения правильной работы схемы достаточно всего нескольких элементов. Усилитель характеризуется очень низким энергопотреблением и может нормально работать в диапазоне напряжения питания от 3,3 до 5В. Мощность, отдаваемая в нагрузку, составляет 90 мВт (при напряжении питания 5В и сопротивлением наушников 32 Ом). Входной сигнал с разъема IN поступает на потенциометр регулировки громкости POT1, а затем - через конденсаторы C1 и C2 - на микросхему U1. Выходной си

В наше время все более качественные параметры наушников и тот факт, что они находятся очень близко к ушам, приводят к тому, что сигнал от усилителя должен быть очень хорошего качества, без шумов, гула и любых других искажений.

Усилитель опубликованный в статье характеризуется очень хорошими параметрами, а микросхема TPA6111, используемая в нем, представляет собой специализированный усилитель для наушников от компании Texas Instruments высокого класса.

Электрическая принципиальная схема усилителя показана на рисунке.

принципиальная схема усилителя
принципиальная схема усилителя

Для обеспечения правильной работы схемы достаточно всего нескольких элементов. Усилитель характеризуется очень низким энергопотреблением и может нормально работать в диапазоне напряжения питания от 3,3 до 5В.

Мощность, отдаваемая в нагрузку, составляет 90 мВт (при напряжении питания 5В и сопротивлением наушников 32 Ом). Входной сигнал с разъема IN поступает на потенциометр регулировки громкости POT1, а затем - через конденсаторы C1 и C2 - на микросхему U1. Выходной сигнал подается через разделительные конденсаторы C8 и C9 на выходной разъем Mini Jack, к которому мы напрямую подключаем наушники.

Печатная плата усилителя показана на рисунке.

Печатная плата усилителя
Печатная плата усилителя

Сборка схемы является типичной и не вызывает каких-либо затруднений, а схема, собранная из заведомо исправных компонентов, начинает работать должным образом без настройки. Микросхема TPA6111 - это усилитель, специально разработанный для работы от портативного источника питания «батареи».