Добавить в корзинуПозвонить
Найти в Дзене

САМОЗАНЯТОСТЬ - ЛЕГКО И ЛЕГАЛЬНО

Введение статуса самозанятости направлено на вывод не работающих официально граждан из теневого сектора экономики. Теперь те, кто планирует легализовать свою деятельность, могут зарегистрироваться в качестве самозанятого.
Но многие не стремятся оформлять статус, и скорее это связано с тем, что кто-то по личным соображениям отказывается платить налоги, так как все заработанные средства считают

Введение статуса самозанятости направлено на вывод не работающих официально граждан из теневого сектора экономики. Теперь те, кто планирует легализовать свою деятельность, могут зарегистрироваться в качестве самозанятого.

Но многие не стремятся оформлять статус, и скорее это связано с тем, что кто-то по личным соображениям отказывается платить налоги, так как все заработанные средства считают личным заработком, а отчисление налога в пользу государства – растратой заработанных средств.

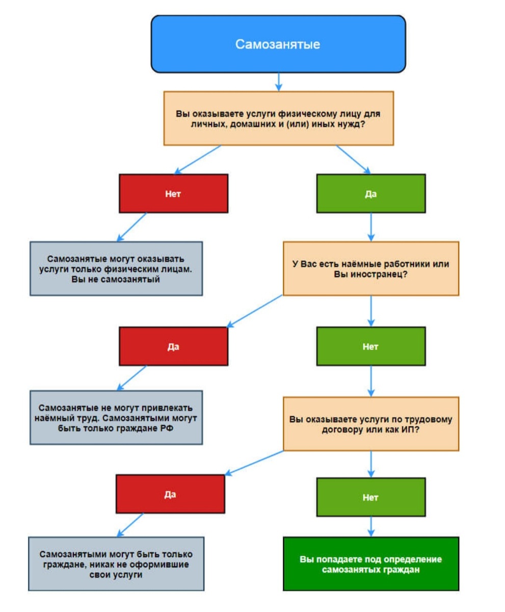
Оформиться официально и получить соответствующий статус могут:

  • физические лица, работающие самостоятельно, не имеющие наемных работников;
  • все, кто продает товары собственного изготовления;
  • граждане, чей доход в год составляет не более 2,4 миллиона рублей в течение года;
  • граждане старше 16 лет.

Если доходы поступают от физического лица, то размер налоговой ставки составит 4 %. Если товар или услугу заказали фирмы, либо отдельно взятые предприниматели, то ставка увеличивается до 6 %. Уменьшить доходы на расходы невозможно. Налог будет подсчитан через мобильное приложение «Мой налог».

Статус самозанятого не может оформить гражданин другой страны (независимо от того, в какой сфере деятельности он работает), осуществляющий деятельность, направленную на оказание юридической помощи, или работающий в адвокатской конторе.

Несмотря на то, что самозанятость существует в России уже несколько лет, до сих пор нет точного утвержденного списка. Главное, чтобы человек соответствовал определенным критериям.

-2

На текущий момент нет полного списка видов деятельности для самозанятых граждан на 2021 год. 

Для работы самозанятым необходимо пройти регистрацию на сайте «Мой налог».

Работа самозанятым – удобный вариант легализации своей деятельности.