Добавить в корзинуПозвонить
Найти в Дзене
NM Schem

Регулятор для малогабаритного паяльника или двигателя

Простой и в то же время надёжный регулятор хочу предложить радиолюбителям и не только. Этим регулятором я пользуюсь в течении 6 лет. Им можно запитывать любые малогабаритные паяльники на 6В,12В,24В, а так же низковольтные двигатели. Я пробовал несколько схем на разных микросхемах, в том числе на NE 555, но эта схема мне понравилась больше, и я ее применял в различных устройствах

Простой и в то же время надёжный регулятор хочу предложить радиолюбителям и не только. Этим регулятором я пользуюсь в течении 6 лет. Им можно запитывать любые малогабаритные паяльники на 6В,12В,24В, а так же низковольтные двигатели Я пробовал несколько схем на разных микросхемах, в том числе на NE 555, но эта схема мне понравилась больше, и я ее применял в различных устройствах, где требовалась регулировка мощности.

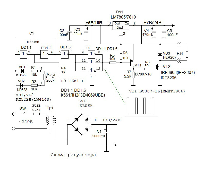
Основу схемы составляет генератор на КМОР микросхемах. Мощный транзистор VT2 структуры KMOP поставлен для обеспечения тока порядка 3А. Транзистор обладает очень низким сопротивлением канала Сток-Исток 0,013 Ом, за счет чего нагрев на нем даже при токе в 3А отсутствует и радиатор не нужен. VT1 является буфером. В обратной связи микросхемы включены диоды, последовательно с ними включены резисторы R1,R2,R3. С помощью потенциометра R3 регулируется нагрев паяльника, а следовательно и мощность. Регулировка мощности осуществляется методом так называемого шим регулирования, то-есть изменения ширины и длительности импульсов.

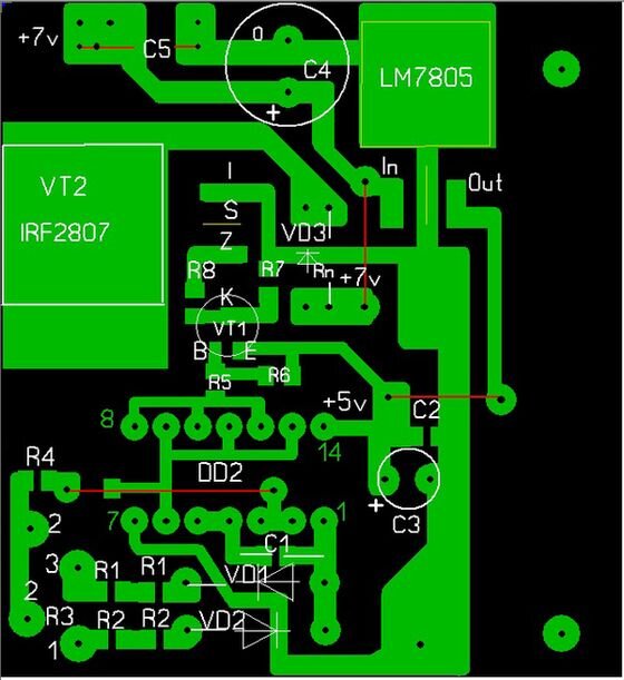
Печатная плата регулятора
Печатная плата регулятора

Подбором резисторов R1,R2 настраивается минимальный нагрев паяльника. Частота настраивается подбором конденсатора С1 и выбрана порядка 100Гц, можно и больше, но не более 10 кГц.

Питание устройства производится через стандартный стабилизатор серии LM78, для 6в нагрузки через LM7805, для 12В и 24В через LM7810, LM7812 питание 561ЛН2 варьируется в широких пределах от 3В до 15В. Единственно нужно учитывать падение на стабилизаторе 2-3В, чтобы он хорошо работал.

В настройке устройство не нуждается, если применены исправные элементы, разве только потребуется подобрать резисторы R1,R2. Диод VD3 нужен при подключении двигателя, чтобы исключить обратную ЭДС, который многие радиолюбители подключают для сверления печатных плат. Выпрямитель желательно применить на ток 5А или более, желательно с отверстием под винт, чтобы было удобнее крепить на корпусе. 6 вольтовые паяльники выпускаются с током более 3А, поэтому трансформатор желательно выбрать с током вторичной обмотки на ток более 3А. Проще применить тороидальный трансформатор.

Элементы применены типа SMD, резисторы и конденсаторы типа 1206, исключение составляет конденсатор С5, желательно применить пленочный типа К73-17 или аналогичные. Потенциометр рекомендую применить типа 16К1 с F насечкой для ручки или СП500 с линейной характеристикой, обладающие хорошей плавностью хода и качеством изготовления. Транзистор VT1 типа SOT-23. VT2 в корпусе TO-262VD1, VD2 любые малогабаритные. VD3 малогабаритные на ток не менее 2А. Разъём для паяльника или двигателя рекомендую типа GX 16, китайские, которые надежны, держат хороший ток и удобно пользоваться.

Вот как то так.