Добавить в корзину
Позвонить
Найти в Дзене
Войти
Kovarny
Подписаться
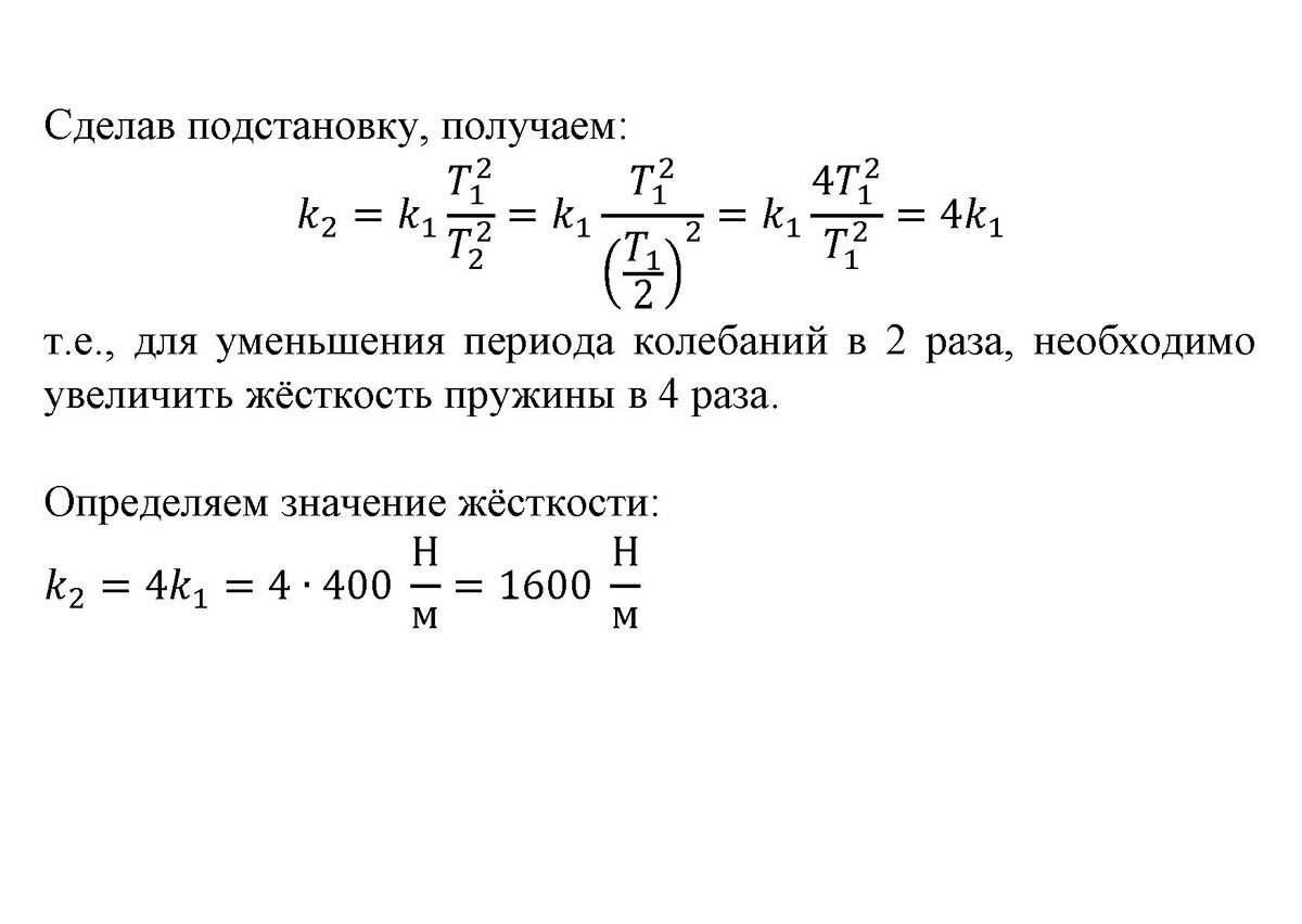
Вариант ЕГЭ. Разбираем задание 4
21 декабря 2020
21 дек 2020
4
Подробный разбор типовой задачи из варианта ЕГЭ по физике
Подробный разбор типовой задачи из варианта ЕГЭ по физике
...
Читать далее
2429680946.1339.1779148080232.21205