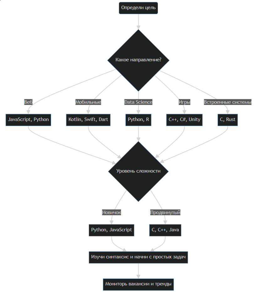
Выбор языка программирования зависит от нескольких факторов. Вот основные шаги, которые помогут определиться: Вот схема для визуализации процесса выбора языка:
Выбор языка программирования зависит от нескольких факторов. Вот основные шаги, которые помогут определиться: Вот схема для визуализации процесса выбора языка:
...Читать далее
Выбор языка программирования зависит от нескольких факторов. Вот основные шаги, которые помогут определиться:
1. Цели и задачи
- Разработка веб-сайтов: JavaScript, Python, PHP, Ruby.
- Создание мобильных приложений: Kotlin (для Android), Swift (для iOS), Flutter/Dart (кроссплатформенно).
- Data Science, искусственный интеллект: Python, R, Julia.
- Игры: C#, C++, Unity, Unreal Engine.
- Встроенные системы: C, C++, Rust.
2. Уровень сложности
- Новичкам проще начать с Python, JavaScript или Ruby — у них простой синтаксис.
- Для низкоуровневого программирования лучше учить C или C++.
3. Популярность и поддержка сообщества
- Посмотри на рейтинги (например, TIOBE, Stack Overflow Trends), чтобы убедиться, что язык востребован и по нему много информации.
4. Возможности трудоустройства
- Посмотри вакансии на hh.ru или LinkedIn по интересующим тебя языкам. Некоторые языки чаще встречаются в корпоративной среде (например, Java, C# для банков и крупных компаний).
5. Личные предпочтения
- Если какой-то язык тебе нравится, его будет приятнее учить!
- Иногда важно сообщество и доступные библиотеки (например, в Python очень много библиотек для задач любого типа).
Вот схема для визуализации процесса выбора языка: