Найти в Дзене
РБК

Выяснилась причина расселения рыжих «немецких» тараканов по всему миру

Международной команде ученых удалось разгадать 250-летнюю загадку происхождения одного из самых распространенных насекомых, обитающих в городах по всему миру. Речь о так называемом «немецком» таракане, его еще называют «рыжий» или прусак. Об этом рассказали в Университете Западной Австралии, доцент биологических наук которого был соавтором исследования. Научные результаты команда представила в журнале Proceedings of the National Academy of Sciences, а подробностями для широкого круга поделился австралийский биолог Тео Эванс, известный своими работами по изучению различных насекомых.

7th Son Studio / Shutterstock / FOTODOM📷Blattella germanica
7th Son Studio / Shutterstock / FOTODOM📷Blattella germanica

Он пояснил, что, несмотря на свое название Blattella germanica, «немецкий» таракан родом не из Германии. Известный шведский биолог Карл Линней назвал этот вид в честь места, где были собраны образцы. Blattella в переводе с латыни означает «избегает света», а germanica — потому что образцы, которые он исследовал, были собраны в Германии. Сейчас не существует известных естественных диких популяций этого таракана, поэтому он полностью одомашнен.

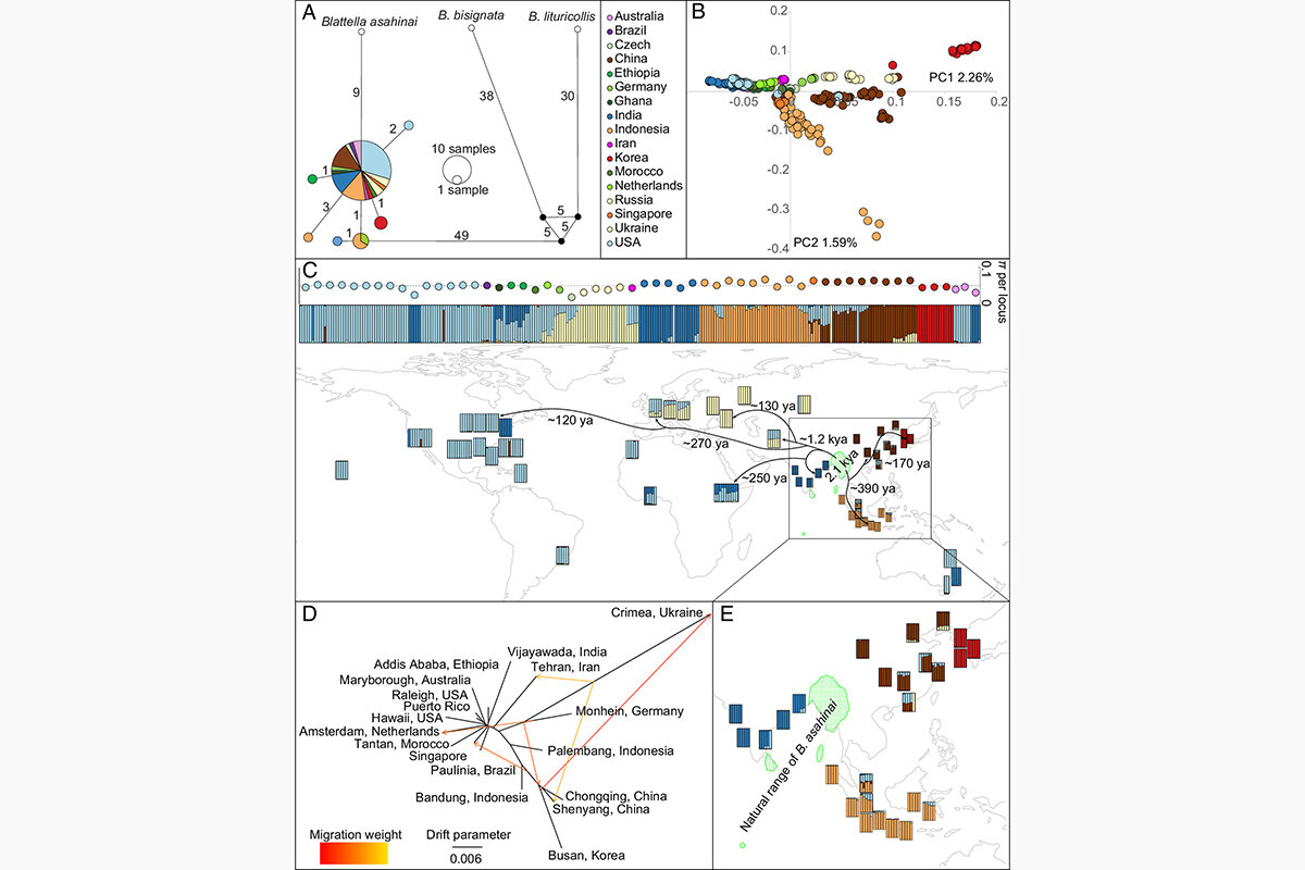
Исследователи секвенировали ген «штрихкода» CO1 прусака и сравнили полученные последовательности с анатомически похожими видами из Азии. Последовательность «немецкого» представителя почти идентична последовательности Blattella asahinai — вида, обитающего в Бенгальском заливе, от восточной Индии до Бангладеш и Мьянмы.

Чтобы выяснить, как тараканы распространились из Бенгальского залива в Европу, исследователи выявили более 150 тыс. однонуклеотидных полиморфизмов в ДНК тараканов, собранных в 17 странах на шести континентах, и смоделировали, как могла появиться эта вариация.

Однонуклеотидный полиморфизм — различие последовательностей ДНК в одинаковых участках хромосом на один нуклеотид.

Pnas📷Схема путей распространения тараканов Blattella germanica по миру
Pnas📷Схема путей распространения тараканов Blattella germanica по миру

Ученые выяснили, что ранний путь распространения насекомых начался около 1200 лет назад и шел из Восточной Индии на запад. Авторы связали это с увеличением торговых связей и военной деятельностью исламских халифатов.

Затем путь распространения прусаков пролегал на восток около 390 лет назад, в Индонезийский архипелаг. Этому способствовали европейские компании, торговавшие специями, чаем, хлопком и другими продуктами в Южной и Юго-Восточной Азии и привозившие востребованные местные товары оттуда в Европу.

«По нашим оценкам, эти тараканы прибыли в Европу около 270 лет назад, что соответствует историческим данным Семилетней войны. Из Европы Blattella germanica распространился по всему миру около 120 лет назад благодаря более быстрой транспортировке на пароходах», — полагает австралийский биолог.

Исследователи пришли к выводу, что развитие цивилизации спровоцировало и эволюцию, а также распространение рыжих тараканов в городской среде. Чтобы выжить, Blattella germanica научились не попадаться людям на глаза, вести ночной образ жизни, избегать открытых пространств. Насекомые эти сохранили крылья, но перестали летать. Также рыжие тараканы известны своей способностью быстро вырабатывать устойчивость ко многим инсектицидам, продолжая эволюционировать.

Ранее другой вид таракана — мадагаскарский Gromphadorhina portentosa, который отличается длиной до 6 см, — стал платформой для создания киборга, которому отводится роль разведчика в поисковых операциях. Ученые прикрепили к верхней части грудной клетки насекомого напечатанный на 3D-принтере «рюкзак», где были размещены солнечная батарея и модуль для управления движениями. После этого исследователи протестировали робота: аккумулятор мощностью 17,2 мВт заряжали псевдосолнечным светом в течение 30 минут, а тараканов при помощи беспроводного пульта управления заставляли двигаться, поворачивать влево и вправо. Устройство успешно прошло испытания.

Читайте также:

ЕС исключил передачу России доходов от ее активов после отмены санкций
ЦБ назвал недопустимыми суточные лимиты на переводы самому себе
Пашинян обвинил две страны ОДКБ в подготовке войны в Карабахе