Добавить в корзинуПозвонить
Найти в Дзене
Электромеханика

Прибор для проверки трехфазных двигателей

Этот прибор позволяет проверить сопротивление изоляции и правильность фазировки обмоток асинхронного трехфазного электродвигателя, убедиться в отсутствии обрывов и межвитковых замыканий. С его помощью удается определить, не подключая двигатель к сети, пригоден ли он к эксплуатации. Автору приходилось проверять предлагаемым прибором двигатели мощностью от 0,2 до 75 кВт.
Необходимость в таком приборе автор почувствовал после того, как ему несколько раз пришлось устанавливать и запускать в эксплуатацию двигатели, поступившие с ремонтного предприятия с неправильно сфазированными обмотками. При включении эти двигатели потребляют ток в несколько раз больше нормального пускового, что чревато авариями питающей сети, пускозащитной аппаратуры и самого агрегата. Работу нередко приходится выполнять в полевых условиях, значит, прибор должен иметь как сетевое, так и автономное питание.
Поскольку автор по роду деятельности имеет дело и с тиристорными приводами двигателей, в разработанно

Этот прибор позволяет проверить сопротивление изоляции и правильность фазировки обмоток асинхронного трехфазного электродвигателя, убедиться в отсутствии обрывов и межвитковых замыканий. С его помощью удается определить, не подключая двигатель к сети, пригоден ли он к эксплуатации. Автору приходилось проверять предлагаемым прибором двигатели мощностью от 0,2 до 75 кВт.
Необходимость в таком приборе автор почувствовал после того, как ему несколько раз пришлось устанавливать и запускать в эксплуатацию двигатели, поступившие с ремонтного предприятия с неправильно сфазированными обмотками. При включении эти двигатели потребляют ток в несколько раз больше нормального пускового, что чревато авариями питающей сети, пускозащитной аппаратуры и самого агрегата. Работу нередко приходится выполнять в полевых условиях, значит, прибор должен иметь как сетевое, так и автономное питание.
Поскольку автор по роду деятельности имеет дело и с тиристорными приводами двигателей, в разработанном приборе дополнительно предусмотрена проверка мощных тиристоров на обрыв и отсутствие пробоя, а также возможность подбирать их по току и напряжению включения.
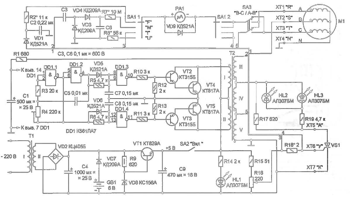
Схема прибора изображена на рисунке 1.

Рис.1
Рис.1

Его основной узел — генератор переменного тока повышенной частоты, состоящий из задающего генератора на микросхеме DD1 и усилителя мощности на транзисторах VT2—VT5. Повышенная по сравнению с номинальной (50 Гц) частота требуется для уменьшения испытательного тока в обмотках мощных двигателей и, следовательно, тока, потребляемого прибором от источника питания. Цепи задержки VD5R5C7 и VD6R6C8 создают паузы между переключением транзисторов разных плеч усилителя мощности, что исключает протекание сквозного тока через эти транзисторы.
Напряжение 3 В, снимаемое с обмотки V трансформатора Т2, используют при проверке фазировки обмоток электродвигателей. С последовательно соединенных обмоток III—V снимают переменное напряжение приблизительно 250 В. Его преобразует в необходимое для работы мегаомметра постоянное напряжение выпрямитель с удвоением напряжения на элементах VD3, VD4, СЗ, С6.
Для проверки фазировки обмоток, соединенных звездой, электродвигатель М1 подключают, как показано на схеме, к зажима XT1 —ХТ4 прибора. Установив переключатель SA1 в положение "F”, убеждаются, что в обоих положениях переключателя SA3 показания микроамперметра РА1 близки к нулевым.
Принцип этой проверки состоит в том, что ЭДС, наводимые одной из обмоток трехфазной звезды на каждую из двух других, равны и синфазны. Вольтметр переменного тока, образованный в данном случае элементами VD1, С2, R2, РА1 и подключенный между свободными выводами правильно сфазированных обмоток, должен показать нулевое напряжение, так как эти обмотки соединены встречно. В противном случае его показания будут близки к значению напряжения, приложенного к первой обмотке.
Неправильную фазировку устраняют, меняя местами выводы одной из обмоток. Если добиться нулевых показаний микроамперметра РА1 таким способом не удается, это свидетельствует о межвитковых замыканиях или о неравном числе витков обмоток двигателя. В обоих случаях он требует серьезного ремонта.
Прибор работает как мегаомметр, если переключатель SA1 установлен в положение "М". Переключатель SA3 при этом должен находиться в показанном на схеме положении, а проверяемую цепь подключают к зажимам ХТЗ и ХТ4. Допустимым считается сопротивление между обмотками и корпусом электродвигателя не менее 0,5 МОм. При меньшем его значении двигатель следует просушить, а если сушка не помогает — отправить в ремонт. Мегаомметром можно и "прозвонить" обмотки, например, чтобы найти их выводы или убедиться в отсутствии обрывов.
В положении "I" переключателя SA1 прибор измеряет ток управляющего электрода проверяемого тиристора (VS1), подключенного к зажимам ХТ5— ХТ7. До начала измерений обязательно поставьте движок переменного резистора R16 в нижнее по схеме положение. Если при включении прибора выключателем SA2 загорается хотя бы один из светодиодов HL2, HL3 — тиристор пробит.
Если светодиоды не светятся, перемещайте движок переменного резистора, пока не будет включен светодиод HL3 (VS1 — тринистор) или светодиоды HL2 и HL3 вместе (VS1 — симистор). В этот момент головка РА1 показывает значение открывающего тиристор тока в цепи его управляющего электрода. Аналогичным образом проверяют тиристоры при переключателе SA1 в положении "LT, но определяют не ток управляющего электрода, а напряжение между ним и катодом (электродом 1) тиристора.
При всех измерениях прибор следует включать кратковременно, так как по цепи +5 В он потребляет значительный ток, достигающий 0,5...0,6 А при проверке фазировки обмоток электродвигателя. Когда есть возможность, лучше пользоваться сетевым питанием, экономя запас энергии в батарее GB1.
Прибор собран навесным монтажом в корпусе размерами 220x160x100 мм. Трансформатор Т1 — мощностью 10 Вт, напряжение его вторичной обмотки — 6 В. Трансформатор Т2 изготовлен из сетевого понижающего трансформатора мощностью 8 Вт. Его вторичные обмотки (на 5 В каждая) служат обмотками I и II, а первичная (220 В) — обмоткой III. Обмотки IV (на 25 В) и V (на 3 В) намотаны дополнительно проводом ПЭВ-2 0,22 мм. Число витков подобрано экспериментально.
Микроамперметр РА1 — М4256 с током полного отклонения 50 мкА, хотя можно использовать любой на 50... 100 мкА. Резистор R18 — шунт микроамперметра РА 1 в режиме измерения тока управляющего электрода тиристора — изготовлен из изолированного медного провода диаметром 0,15 мм, намотанного на резистор МЛТ-0,5 номиналом не менее 100 Ом.
Зная ток полного отклонения стрелки используемого микроамперметра 1ра1, необходимую длину провода L в метрах легко вычислить по формуле:

-3

где d — диаметр провода, м; RpA1 — сопротивление микроамперметра, Ом; р — удельное сопротивление меди (1,8∙10⁻⁸ Ом∙м); I0 — требуемый ток полного отклонения (200...250 мА). Отрезок провода берут на 5...6 см длиннее расчетного и окончательно подгоняют, подключив шунт параллельно микроамперметру РА1 и сравнивая его показания с образцовым миллиамперметром.
Предел измерения напряжения на управляющем электроде тиристора (5...6 В) устанавливают подборкой резистора R8. Шкалу мегаомметра градуируют, подключая к нему высокоомные резисторы (0,5...10 МОм). В режиме фазировки электродвигателя микроамперметр служит индикатором и в градуировке не нуждается. Нужно лишь подобрать резистор R2 таким, чтобы микроамперметр не '’зашкаливал” при неправильной фазировке.
Конденсаторы СЗ и С6 должны выдерживать постоянное напряжение не менее 600 В, а С4 и С9 следует выбирать с минимальным током утечки, чтобы не разряжать батарею GB1 при разомкнутом выключателе SA2. Если заметная разрядка все же происходит, придется применить в качестве SA2 выключатель с двумя группами контактов, включив вторую группу последовательно в цепь батареи.
В. Нарыжный, г. Батайск Ростовской обл.