Найти в Дзене
Наука везде

Чиновничья обитель - Россия

Каждый лишний чиновник - это палка в колеса развития общества.

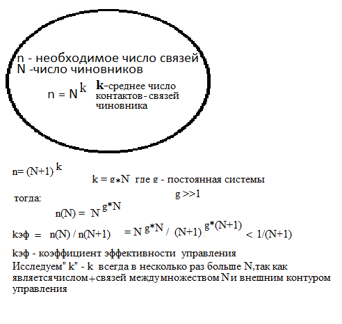
Представим некий оптимальный управленческий пул из "N" чиновников тогда:

Как видим, каждый лишний чиновник приводит к кратному образованию лишних связей. Если учесть, что связь имеет временное и количественное измерение, т.е., это потеря времени на лишние контакты, лишние ресурсы- бумага и "рамка" взаимодействия, то эффект "избыточности" становится безобразно огромным. (Точно то- что мы наблюдаем и называется БЮРОКРАТИЕЙ. Кстати, цифровизация приводит к сведению всего и вся в одну управляющую матрицу, что приводит к экспоненциальному росту пустой дублирующей информации, что приводит к "съеданию" мнимой полезности цифровизации.. Но, это попутное ,очевидное замечание, это потому что изначально, присутствует презумпция огромных способностей "цифры" ассимилировать ВСЁ.. .. А и она исчерпывается физическими процессами ввода , использования, редактирования и переработки ПО и баз данных. Причем, мощность "цифры" может быть любой.. Она будет исчерпана этим монстром пустоты...

Т.е., не надо перегружать цифровизацию ненужными функциями. Лучше следить за оптимумом управления, потому что там рождается цунами пустоты...

Вывод впечатляющий..