Найти в Дзене
Андрей Осипов

Как точки контакта влияют на ваш бизнес?

Нет достойных точек контакта – забудьте про клиентов, забудьте про доходы, забудьте про бизнес! В этой статье я сначала приведу пример (вымышленную историю) связанную с точками контакта, а затем расскажу какими они бывают, покажу схемы точек контакта, и то как это можно использовать для улучшения вашего бизнеса прямо сейчас. Точки контакта – это все с чем сталкивается клиент соприкасаясь с вашей компанией. И так в любой точке контакта Клиент принимает критически важные для вашего бизнеса решения: - начинать работать с вами или нет - продолжать работать с вами или уйти к конкурентам Для наглядности сейчас я предлагаю отправиться в вымышленное путешествие, в котором Клиент будет пытаться купить услугу (например строительство коттеджа), и посмотреть с какими точками контакта ему придется столкнуться для выбора услуги столь непростого мероприятия. И так пусть персонажем (клиентом) в нашей истории будет например Юрий. Он накопил определенное количество денег, живет со своей женой и детьм
Оглавление

Нет достойных точек контакта – забудьте про клиентов, забудьте про доходы, забудьте про бизнес!

В этой статье я сначала приведу пример (вымышленную историю) связанную с точками контакта, а затем расскажу какими они бывают, покажу схемы точек контакта, и то как это можно использовать для улучшения вашего бизнеса прямо сейчас.

Точки контакта – это все с чем сталкивается клиент соприкасаясь с вашей компанией.

И так в любой точке контакта Клиент принимает критически важные для вашего бизнеса решения:

- начинать работать с вами или нет

- продолжать работать с вами или уйти к конкурентам

Для наглядности сейчас я предлагаю отправиться в вымышленное путешествие, в котором Клиент будет пытаться купить услугу (например строительство коттеджа), и посмотреть с какими точками контакта ему придется столкнуться для выбора услуги столь непростого мероприятия.

И так пусть персонажем (клиентом) в нашей истории будет например Юрий. Он накопил определенное количество денег, живет со своей женой и детьми в своей квартире в городе, и мечтает уехать за город. Стандартная история..

И вот, наступает день, и Юрий решается построить дом на давно приобретенном земельном участке рядом с городом в знакомом поселке.

Юрий понимает что сам построить дом он конечно же может, он уверенный в себе парень, к тому же он посмотрел аж 15 роликов на Ютубе и уже полностью разобрался в вопросе как это нужно делать! Но есть постоянная ежедневная работа, да и выходные все время заняты, ну вы понимаете..!

Короче, не смотря на всю свою уверенность Юрий все таки решается обратиться к профессионалам!

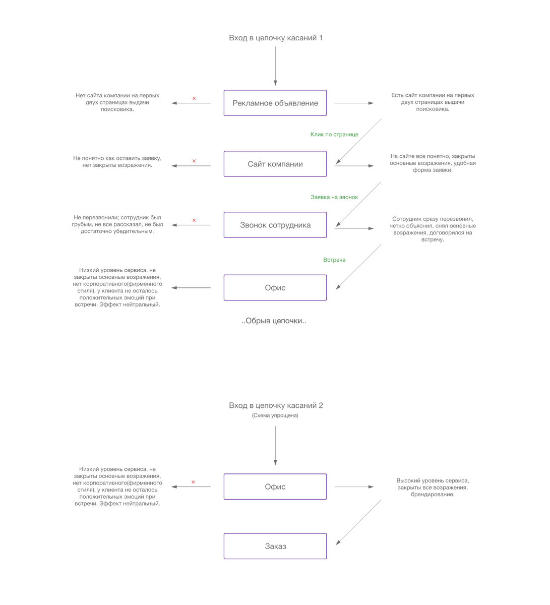
Вход в цепочку касаний 1

Первая точка

Первым делом Юрий открывает интернет в своем смартфоне (хотя это мог быть и компьютер), и забивает в строке поиска браузера ключевой запрос «Построить коттедж» ну или «строительство коттеджей» например, и смотрит какие сайты ему предлагает например Яндекс.

В этот момент Юрий сталкивается с Первой точкой контакта: это выдача сайтов которые ему предложил поисковик.

В поисковой выдаче Юрий может видеть названия сайтов, названия компаний, логотипы компаний, тексты рекламных объявлений и заголовки, номера телефонов. (правда не все указывают и заполняют эту информацию). Это все точки контакта компаний, которые образуют (соединяясь в цепочку) одну более общую точку контакта - рекламное объявление в выдаче поисковика.

И так Юрий спешно проглядывает объявления..

«СТРОИТЕЛЬСТВО ДОМА ПОД КЛЮЧ!» - кричат большинство объявлений. Рядом с которыми изображены логотипы с нарисованными домиками (причем у некоторых даже одинаковые, скаченные с одного источника), и с незаурядными, но много обещающими названиями типа «Инвестстройкоттеджсервис54» (причем судя по всему «Инвестстройкоттеджсервис» было уже кем то занято, поэтому добывали «54»!)

Посмотрев первую страницу выдачи (обычно дальше первой не смотрят, в редкий случаях вторую) Юрий принимает решение кликнуть на несколько вариантов предложенных сайтов условных компаний.

Вторая точка

По клику происходит переход на сайт. И так Вторая точка контакта – сайт. Здесь Юрий уже полноценно может ознакомиться (если сайт адекватный) с компанией. Сделать какие-нибудь предварительные выводы о их компетенциях, уровне цен, и спектре услуг. О том какие бывают сайты и что важно при их создании я расскажу в другой статье. Главное что бы вы поняли, что сайт это очень важная точка контакта (и в нем есть много мелких точек контакта). На данном этапе Юрия заинтересовало несколько компаний, он оставил заявку, и ждет заветного звонка менеджера.

Третья точка

Раздался звонок, менеджер по имени например Сергей (почему то все менеджеры продаж ассоциируются у меня именно с этим именем, то ли есть какой то вне формальный кастинг по имени на эту должность, то ли мне просто так везло, короче пусть будет Сергей) запыхавшемся голосом вкратце рассказывает о услугах их замечательной компании, о том как они уже примерно 25 лет строят коттеджи, какие у них доступные цены, пытаясь спешно пересказать информацию указанную на сайте их компании. После приглашает Юрия посетить их прекрасный офис на 7 этаже чудесного бизнес – центра, расположенного в их городе. И так Третья точка контакта – звонок сотрудника компании. Кстати говоря остальные несколько компаний на сайте которых Юрий также оставил заявку на обратный звонок, так и не перезвонили (ну или просто не успели, заняты видимо были очень, не до клиентов было дело).

Четвертая и пятая точка

Во вторник перед работой (время было заранее договорено с менеджером Сергеем) Юрий заезжает в офис компании для того чтобы более детально оценить фронт предстоящей работы, узнать сроки возможного строительства, и визуально оценить компетентность компании, которой Юрий может отдать внушительную сумму денег. С собой Юрий берет скачанную с интернета картинку с понравившимся проектом дома (он заранее согласовал картинки планировок с женой, и уже точно знает что ему нужно..!). И так, вот она та дверь кабинета, номер которой продиктовал под запись менеджер Сергей. Юрий еще раз смотрит на вывеску двери, Да, картинка соответствует!, тоже что и на сайте, такой же нарисованный домик и длинное название (название было очень трудно запомнить, там реально много букв, хотя вроде если читать звучит наверно солидно). Юрий заходит в кабинет, в кабинете несколько сотрудников, стандартная офисная обстановка (компьютеры, столы, бумаги, глазу не за что зацепиться). Проведя взглядом по кабинету и работающих в нем людям, Юрий поизносит имя «Сергей», на что отвлекается сотрудник в углу кабинета. И так четвертой и пятой точкой контакта служит офис и сотрудник компании. Поговорив с сотрудником и обсудив интересующие вопросы, Юрий без особого интузиазма выходит из офиса, и спешно направляется к выходу. Обрыв цепи..

Вход в цепочку касаний 2

По пути к лифту он замечает красиво оформленную вывеску с креативным названием компании, которая тоже занимается строительством коттеджей. Он принимает решение зайти в кабинет этой компании, раз уже приехал в бизнес-центр, да и выглядит все многообещающее. При входе в кабинет его встречает улыбчивый офис менеджер, на специально оформленной стойке, оформление которой соответствует красивой табличке на входной двери кабинета, он стильно и опрятно одет, на нем красивый бейдж с именем, все вокруг на что падает глаз, стильно оформлено, в одной тематике, и выглядит весьма эффектно. Офис менеджер вежливо общается с Юрием, после чего провожает к столу проект менеджера(по строительству) компании, где уже детально обсуждается возможное будущее строительство. Все сотрудники компании очень вежливы, у них большой набор информационных материалов, оформление которых соответствует общему стилю офиса и всего что в нем находится. Общение происходит не торопясь, Юрию комфортно задавать вопросы. Он получает развернутые ответы с демонстрацией фотографий, сертификатов, фрагментов материалов, примеров готовых проектов, различные каталоги компании. Все что демонстрировал менеджер, все каталоги, все фотографии, были аккуратно сложены в пакет с логотипом компании, и переданы Юрию для домашнего дополнительно ознакомления. К слову свою визитку менеджер протянул Юрию двумя руками!

После визита в обе компании Юрий принял решение заказать строительство у второй компании, в офис которой попал случайно. Эту историю можно было описывать и дальше, но я думаю вы и так все поняли..

И так ниже я нарисовал схему движения Клиента к совершению сделки в данной истории.

Данный пример иллюстрирует как вкладывая средства в одни точки контакта, но забывая про другие, компания теряет деньги. Причем теряет не только деньги потраченные например на рекламу, но и деньги не дополученные от продаж услуг. Да и не стоит думать, что вторая компания не вкладывала деньги в сайт или рекламу, скорее всего у них была другая рекламная стратегия, рекламировались по другим ключевым запросам, или вообще не в Yandex а в Google.

Примеры точек контакта

(в схеме представлены только некоторые примеры, в разных бизнесах, их может быть значительно больше)

-2
-3

Как работать с точками контакта

1. Постарайтесь составить подробную карту точек контакта клиента с вашим бизнесом.

2. Из получившегося списка(цепочки) точек контакта выбираем пока только самые важные. Те точки контакта опираясь на которые клиент принимает важные решения(работать с вами или нет). Составляем ТОП-10.

3. Оцениваем получившуюся десятку по степени их реализации на сегодняшний день (например от 1 до 5 баллов).

4. Обозначаем фронт работ по тем точкам контакта которые прибывают не в лучшем состоянии. Назначаем ответственных. Ставим сроки. Реализуем планы.

5. После реализации работ по ТОП-10, переходит к остальным точкам контакта.

Да и не стоит забывать о пропущенных точках контакта, без которых цепочка может оборваться!

Некоторые советы по улучшению точек контакта

  • Перед тем как браться за работу по улучшению точек контакта с которыми есть визуальный контакт (а это большинство: сайт, визитки, офис, наружная и интернет реклама и т.д.) я рекомендую разработать фирменный стиль, а также логотип, если таковое не было реализовано должным образом. За этой работой лучше обратиться в профессиональные бренд-агентства и дизайн-студии. Кстати и нейминг (название компании) играет не малую роль, подумайте может здесь тоже стоит обратиться к профессионалам маркетинговой отрасли.
  • Что касается сотрудников, хорошим решением будет ввести корпоративный Dress Code в фирменном стиле вашей компании (хотя далеко не в каждом бизнесе есть такая необходимость). Разработать уникальное приветствие, которое будет еще больше на эмоциональном уровне подчеркивать вашу индивидуальность. Для повышения компетенции сотрудников, можно периодически проводить тренинги и семинары. Заведите мобильную АТС, это позволит системно контролировать общение ваших менеджеров по телефону с клиентами.
  • Внедрите CRM-систему (система учета клиентов). Из этой системы можно получать данные о том после каких точек контакта «сливаются» клиенты. Вследствие чего системно улучшать самые «узкие» места воронки продаж.

Если у вас есть вопросы по данной теме, вы всегда можете задать их нам!

Также наше агенство оказывает все услуги связанные с оформлением и созданием точек контакта для компаний.

Наш сайт, https://in-rate.ru

Андрей Осипов, коммерческий директор, InRate, digital agency

Используемая литература:

«Точки контакта» - автор Игорь Манн.