Найти в Дзене
Radio-любитель

Индикатор отключения питания

Сигнальное устройство используется для информирования о выключении сетевого напряжения 230 В. Сигнализация осуществляется путем подачи восьми коротких звуковых сигналов в момент отключения источника питания. Схема может использоваться для контроля наличия напряжения в электрической розетке или для отключения любого устройства, например, с помощью таймера. Поскольку устройство запускается при отключении источника питания, возникла необходимость в создании системы, позволяющей включать сирену в отсутствие основного источника питания. Время резервного питания не большое, нужно только генерировать звуковые сигналы. Для этой цели использовался конденсатор большой емкости 0,1F (100 000мФ). В представленной схеме использовался специальный конденсатор диаметром 12 мм и высотой 6 мм. Стандартные электролитические конденсаторы емкостью порядка 0,01F (10000мФ) имеют большие размеры. Принятое решение позволяет значительно уменьшить занимаемое место. Конденсаторы с такой большой емкостью исп

Сигнальное устройство используется для информирования о выключении сетевого напряжения 230 В. Сигнализация осуществляется путем подачи восьми коротких звуковых сигналов в момент отключения источника питания.

Схема может использоваться для контроля наличия напряжения в электрической розетке или для отключения любого устройства, например, с помощью таймера.

Поскольку устройство запускается при отключении источника питания, возникла необходимость в создании системы, позволяющей включать сирену в отсутствие основного источника питания. Время резервного питания не большое, нужно только генерировать звуковые сигналы.

Для этой цели использовался конденсатор большой емкости 0,1F (100 000мФ). В представленной схеме использовался специальный конденсатор диаметром 12 мм и высотой 6 мм. Стандартные электролитические конденсаторы емкостью порядка 0,01F (10000мФ) имеют большие размеры.

Принятое решение позволяет значительно уменьшить занимаемое место. Конденсаторы с такой большой емкостью используются в устройствах RTV и для поддержания данных ОЗУ или работы часов в случае кратковременного отключения питания.

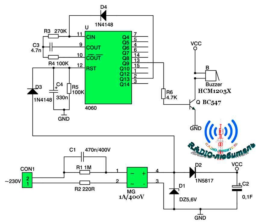
Электрическая схема индикатор отключения питания показана на рисунке.

Схема индикатор отключения питания
Схема индикатор отключения питания

Схема может быть разделена на две части: источник питания и счетчик. Блок питания был выполнен в бестрансформаторной варианте с использованием конденсатора С1, мостового выпрямителя MG и стабилитрона D1.

Резистор, включенный параллельно с конденсатором С1, разряжает его после выключения питания, тогда как резистор R2 ограничивает импульсный ток, генерируемый в момент включения питания. Полученное напряжение около 5,6В направляется через диод D2 на конденсатор C2 и является основным напряжением питания всей схемы.

Диод D2 вызывает падение напряжения примерно на 0,4В, так что напряжение основного источника питания близко к 5В, дополнительно защищает от разрядки конденсатора С2 после отключения напряжения питания (230 В). Печатная плата индикатора на рисунке.

Печатная плата индикатора
Печатная плата индикатора

Поддержание напряжения питания на уровне 5В очень важно, поскольку максимальное рабочее напряжение конденсатора С2 составляет 5,5 В, и это значение не может быть выше. В то же время — это напряжение должно быть не слишком низким, так как оно может не запустить зуммер.

Микросхема U1 использовалась для генерации восьми коротких импульсов для управления зуммером. Это 14-разрядный счетчик, содержащий дополнительные инверторы, позволяющие собрать генератор с использованием внешних RC-компонентов.

Роль генераторных элементами являются резисторы R3 и R4 и конденсатор C3. Для управления зуммером использовался дополнительный транзисторный усилитель (Q). Вот на этом закончим статью, всем всего хорошего.