Найти в Дзене
Александр Сторублёв

Создаём стратегию продвижения

Оглавление

Позавчера на индивидуальном занятии с Альбертом, начали накидывать простецкие идеи, как считать стоимость оставленной на сайте заявки и что вообще можно сделать с посетителями страницы его компании.

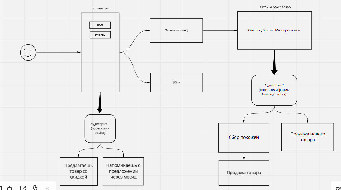
Нарисовали такую вот схему:

Что тут происходит?

Тут изображён путь клиента:

Он(а) заходит на сайт и совершает одно из 2-х действий: либо оставляет заявку, либо уходит со страницы. Логично? Но мы же не в 2000-х. Чисто на такой схеме далеко не уедешь.

Поэтому делаем следующее:

1. Вешаем пиксель на страницу сайта;

2. Создаём форму благодарности на отдельном url. Логично, что форма благодарности открывается только после того, как человек оставляет заявку. По-другому туда не попасть;

3. Вешаем пиксель и туда.

Далее, мы берём в работу людей посетивших страницу, но не оставивших заявку.

Зачем?

1. Мы собираем их в отдельный файл. Когда там будет хотя бы 1000 человек, направляем на них рекламу того же товара со скидкой, или другую, более интересную позицию;

2. Напомним о предложении через месяц.

Что же делать с теми, кто оставил заявку?

Сперва отвечу на вопрос: как их отфильтровать?

Проще простого, отвечу вам. Нужно всего лишь собрать всех людей, кто оказался на странице с формой благодарности. По-другому то туда не попасть, помните?

Конечно, мы должны исключить эту аудиторию из рекламы, где будет предлагаться скидка!

С этой "горячей" аудиторией мы работаем более тщательно. Так как продавать им будет намного проще.

Во-первых, попробуем предложить им ещё какой-нибудь товар. Он будет очень интересным и сделаем предложение мы очень аккуратно!

Во-вторых, мы соберём и проработаем так называемую Lookalike (похожую) аудиторию на заполнивших форму. Социальная сеть просмотрит все параметры этих людей и даст нам близкую к заветной, аудиторию.

Скажите, а вы планируете стратегию рекламной кампании, когда ведёте проект? Или, тем более, для своего бизнеса?